HOME   LIST
‹–   –›

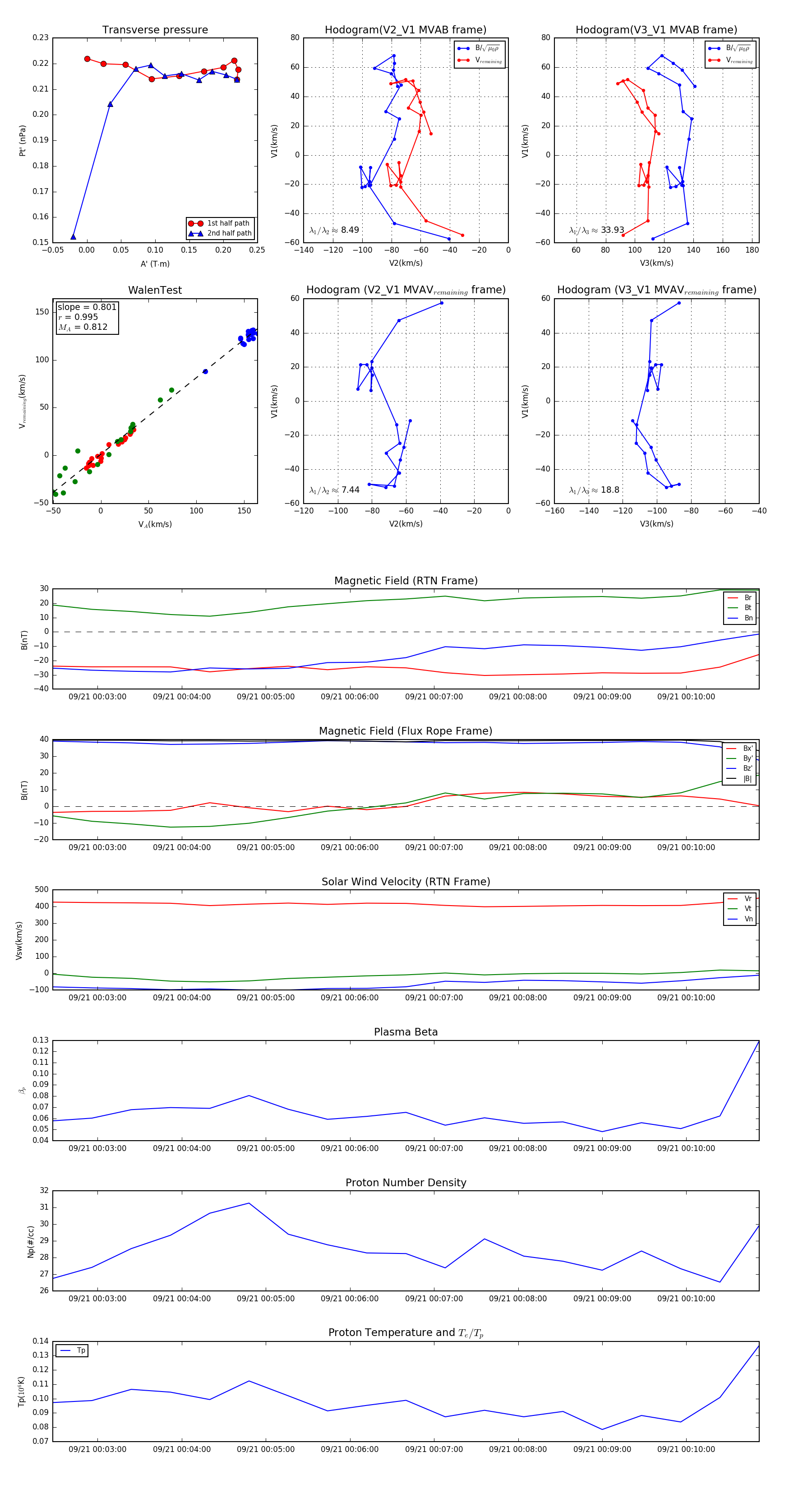
Flux Rope in 2024

Flux Rope Event 2024-09-21 00:02:28 ~ 2024-09-21 00:10:52 (505 seconds)


plot