HOME   LIST
‹–   –›

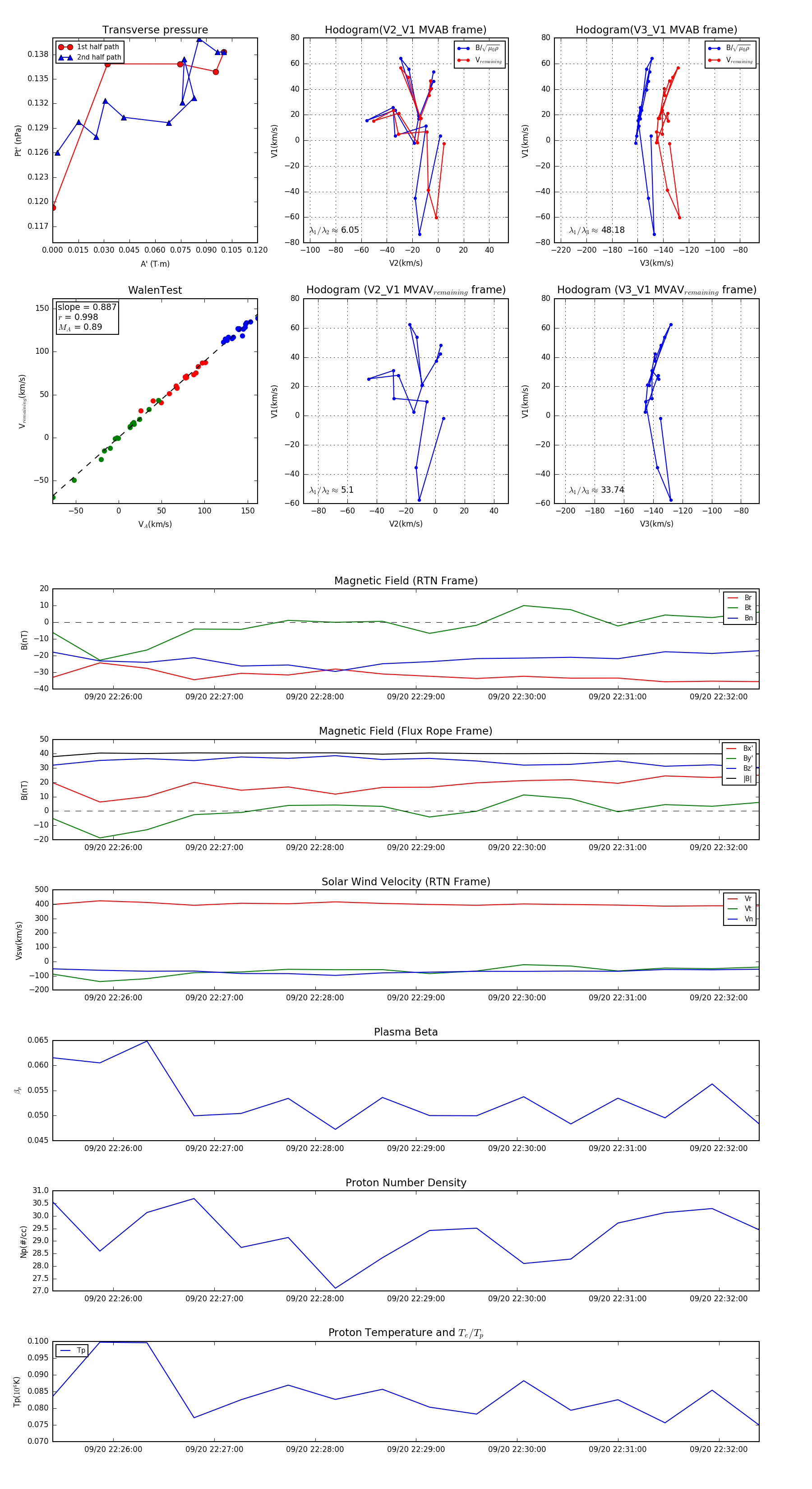
Flux Rope in 2024

Flux Rope Event 2024-09-20 22:25:24 ~ 2024-09-20 22:32:24 (421 seconds)


plot