HOME   LIST
‹–   –›

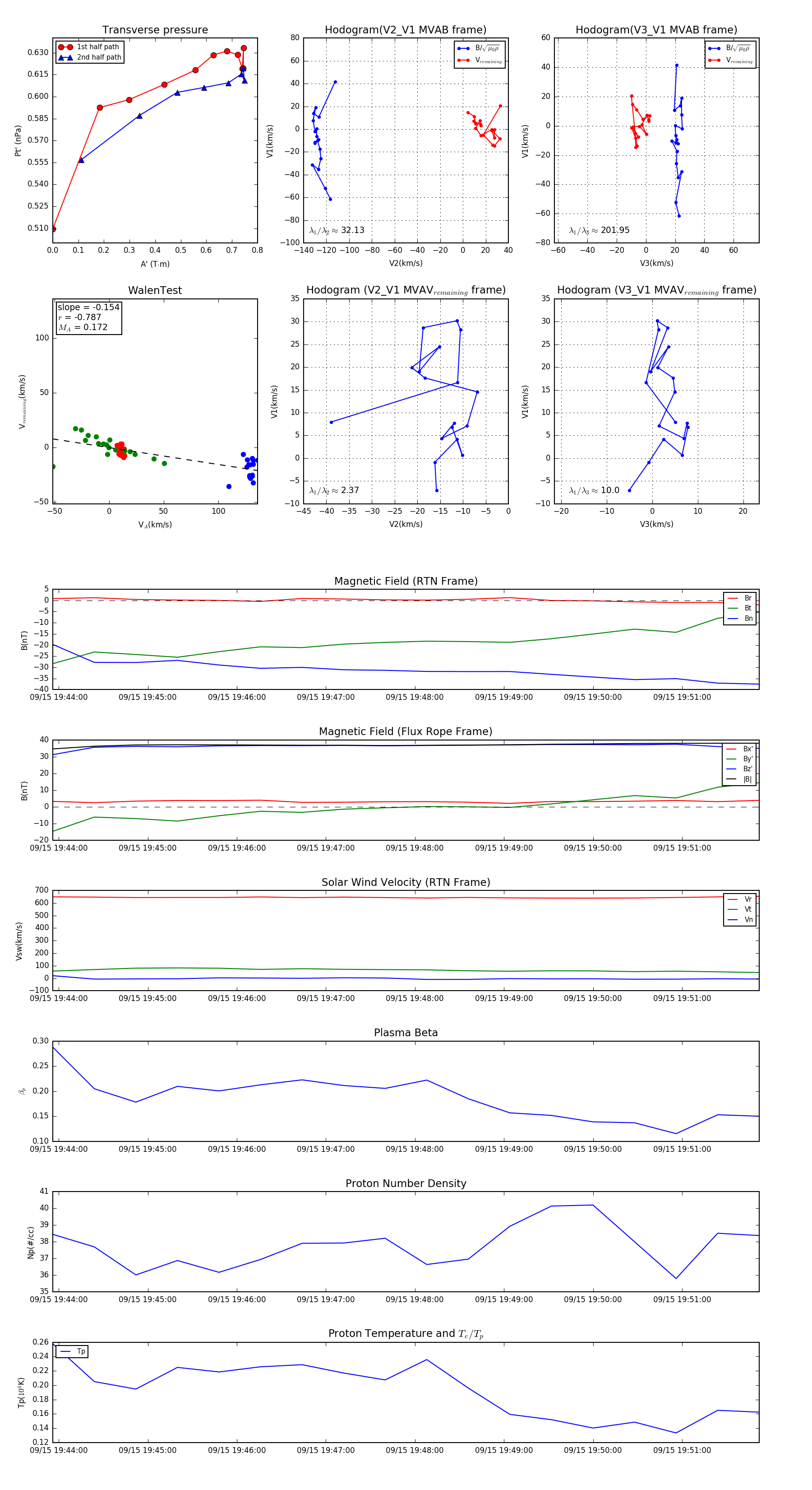
Flux Rope in 2024

Flux Rope Event 2024-09-15 19:43:56 ~ 2024-09-15 19:51:52 (477 seconds)


plot