HOME   LIST
‹–   –›

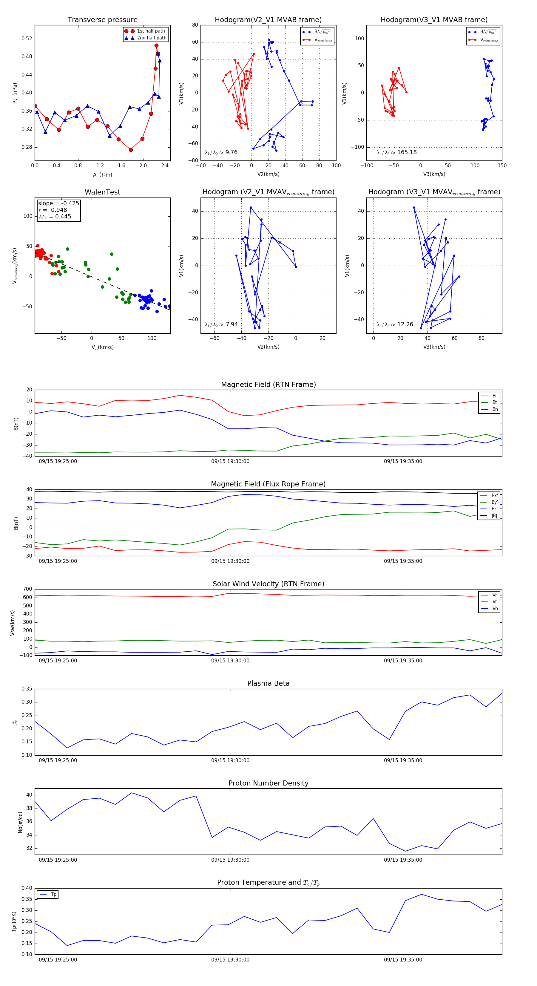
Flux Rope in 2024

Flux Rope Event 2024-09-15 19:24:20 ~ 2024-09-15 19:37:52 (813 seconds)


plot