HOME   LIST
‹–   –›

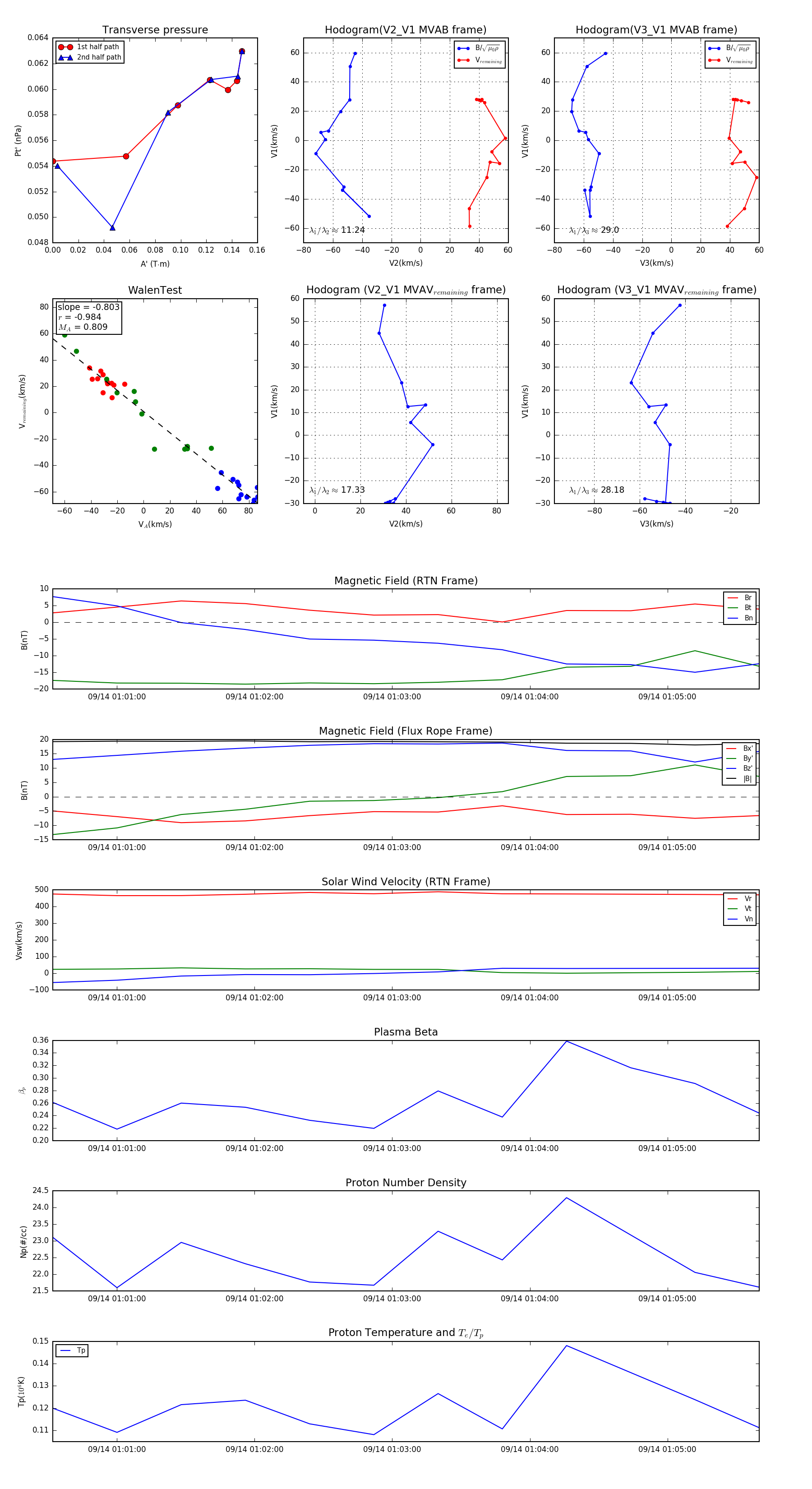
Flux Rope in 2024

Flux Rope Event 2024-09-14 01:00:32 ~ 2024-09-14 01:05:40 (309 seconds)


plot