HOME   LIST
‹–   –›

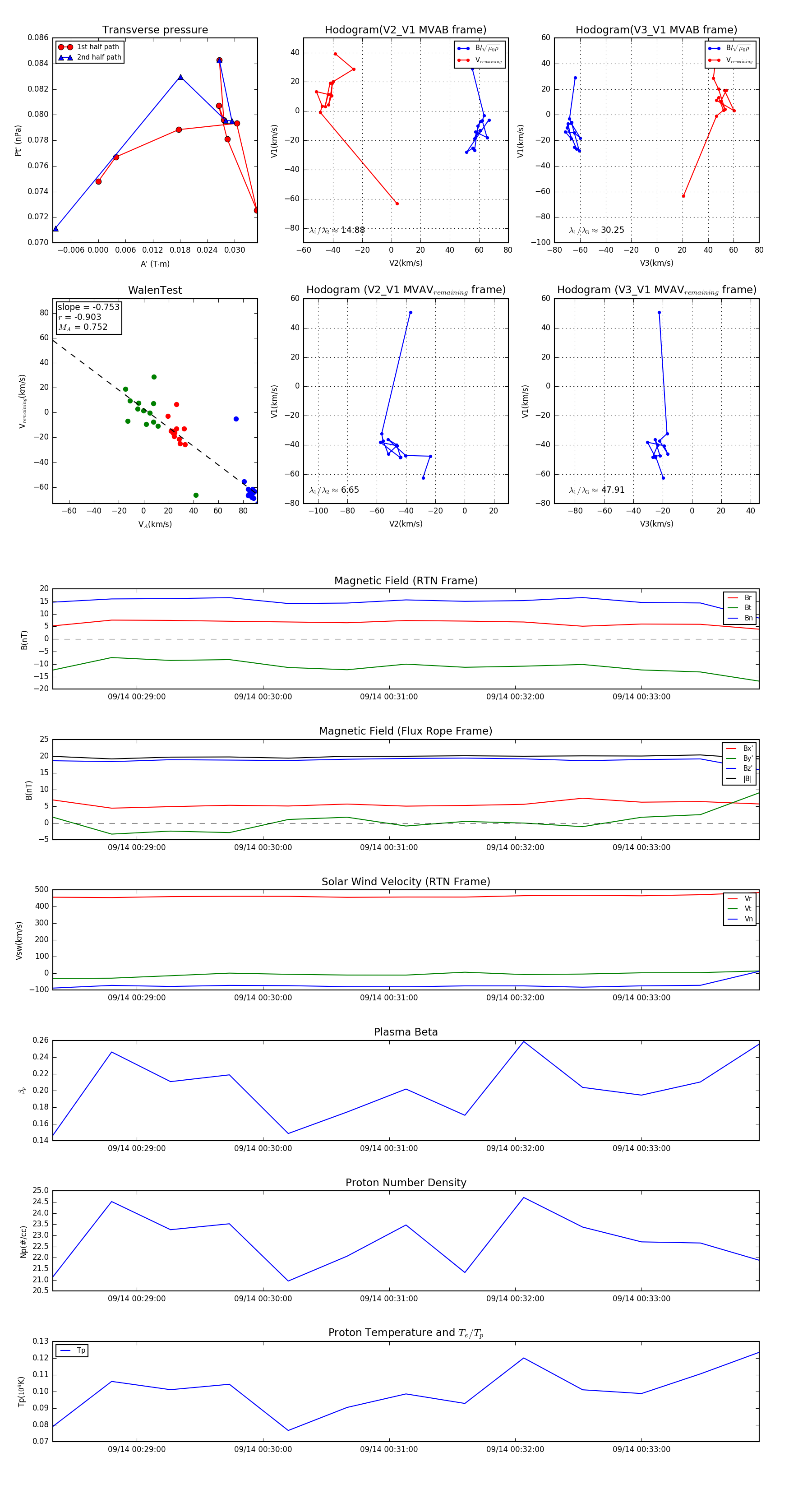
Flux Rope in 2024

Flux Rope Event 2024-09-14 00:28:20 ~ 2024-09-14 00:33:56 (337 seconds)


plot