HOME   LIST
‹–   –›

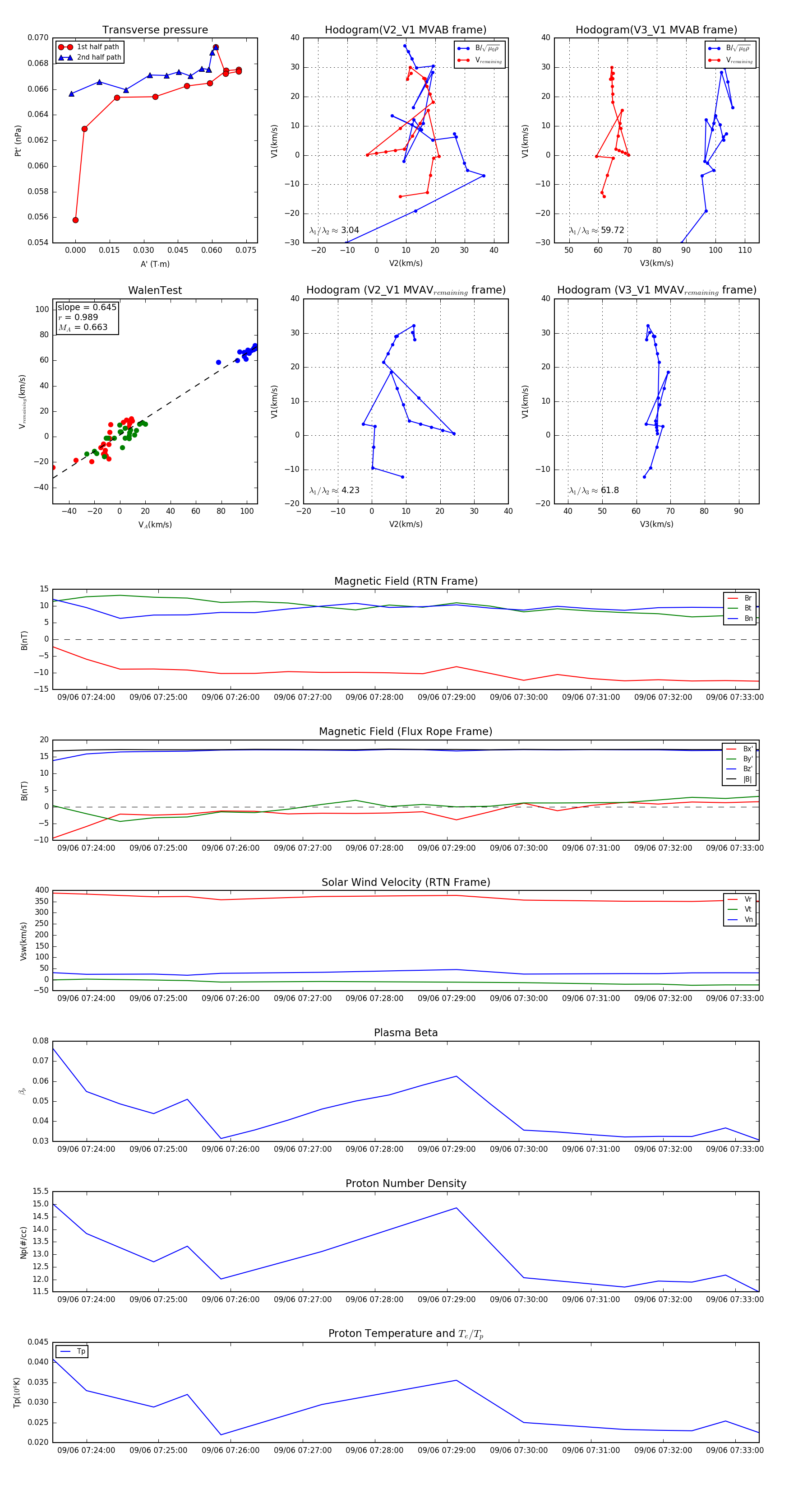
Flux Rope in 2024

Flux Rope Event 2024-09-06 07:23:32 ~ 2024-09-06 07:33:20 (589 seconds)


plot