HOME   LIST
‹–   –›

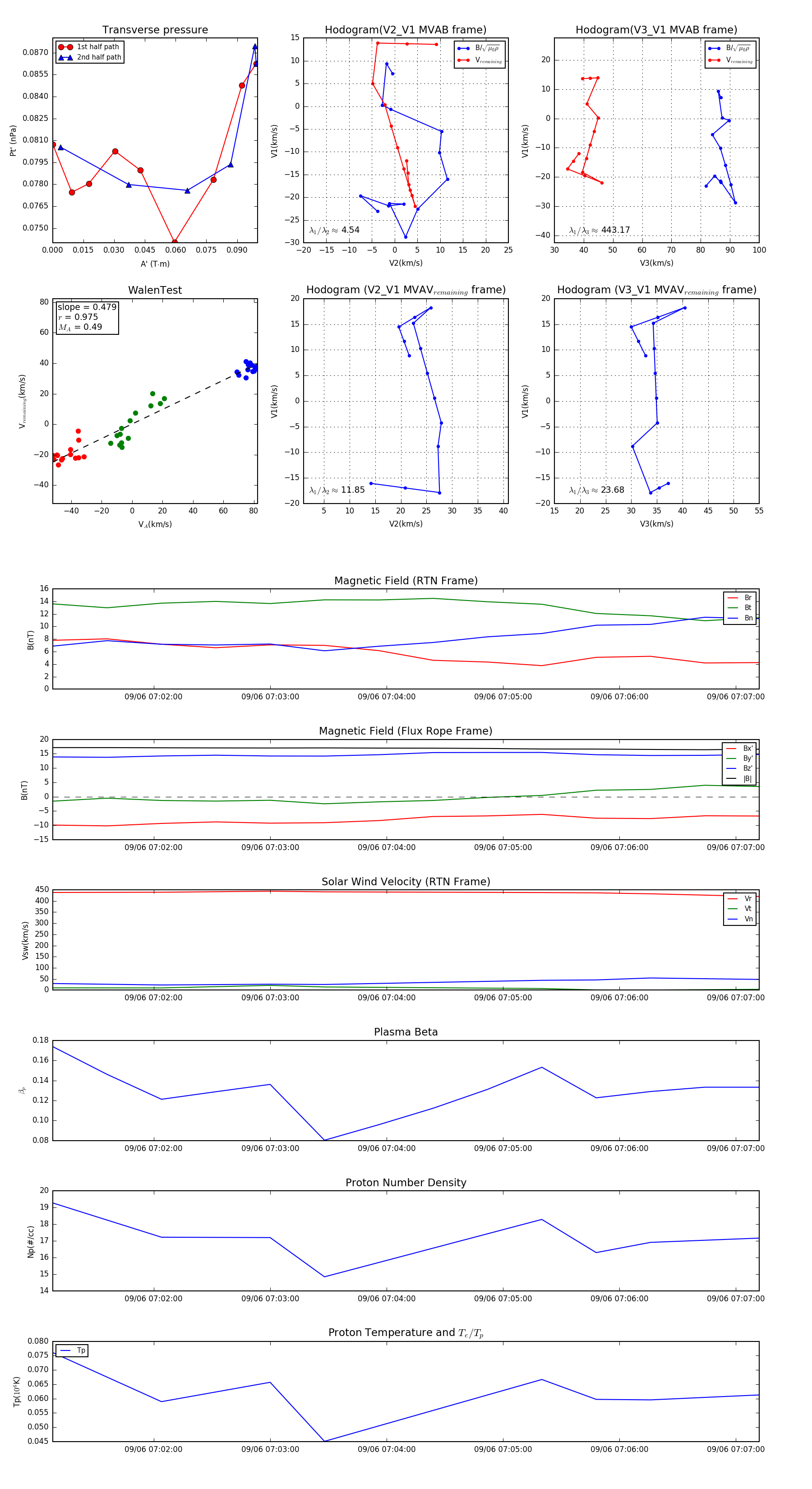
Flux Rope in 2024

Flux Rope Event 2024-09-06 07:01:08 ~ 2024-09-06 07:07:12 (365 seconds)


plot