HOME   LIST
‹–   –›

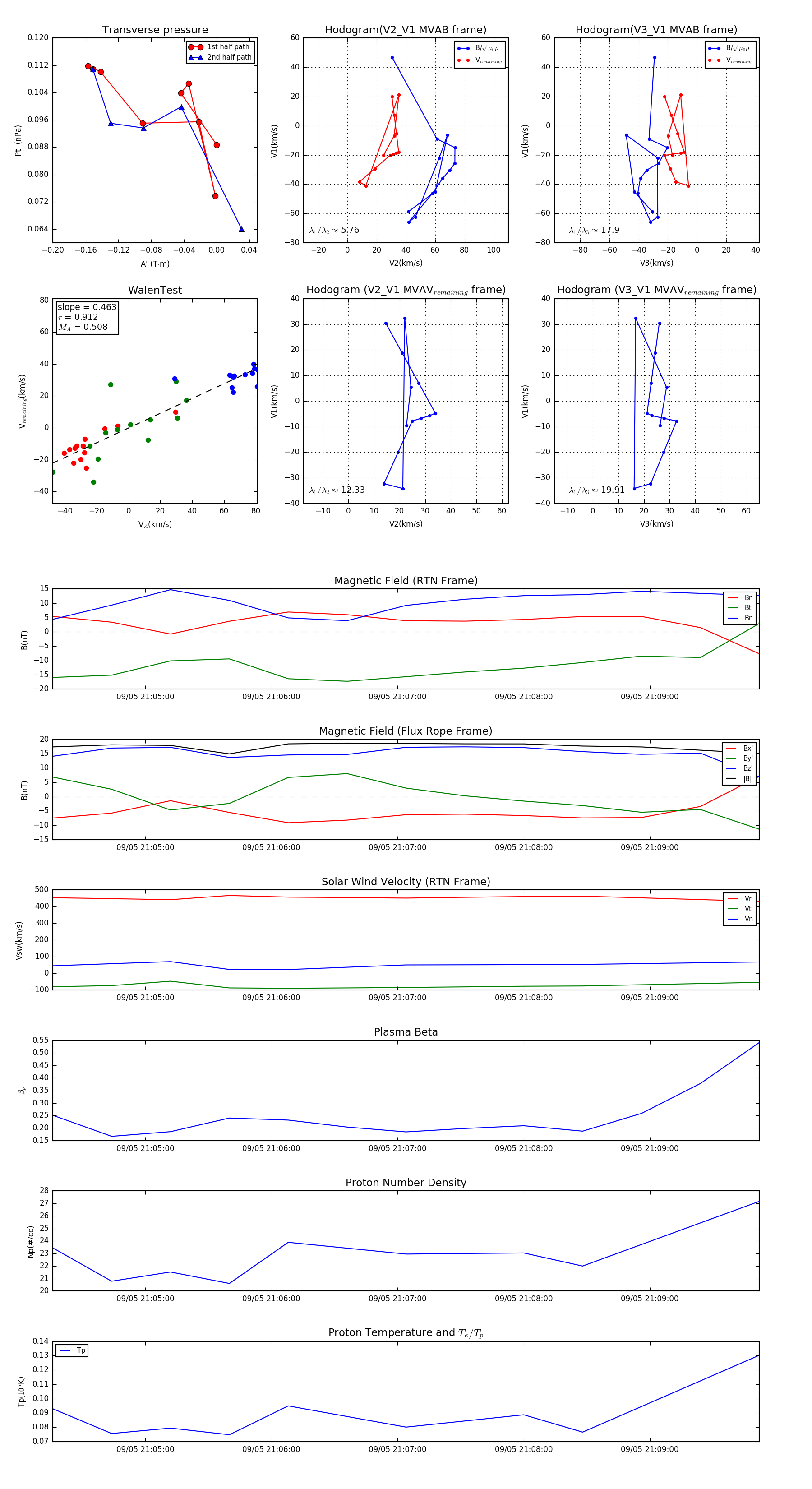
Flux Rope in 2024

Flux Rope Event 2024-09-05 21:04:16 ~ 2024-09-05 21:09:52 (337 seconds)


plot