HOME   LIST
‹–   –›

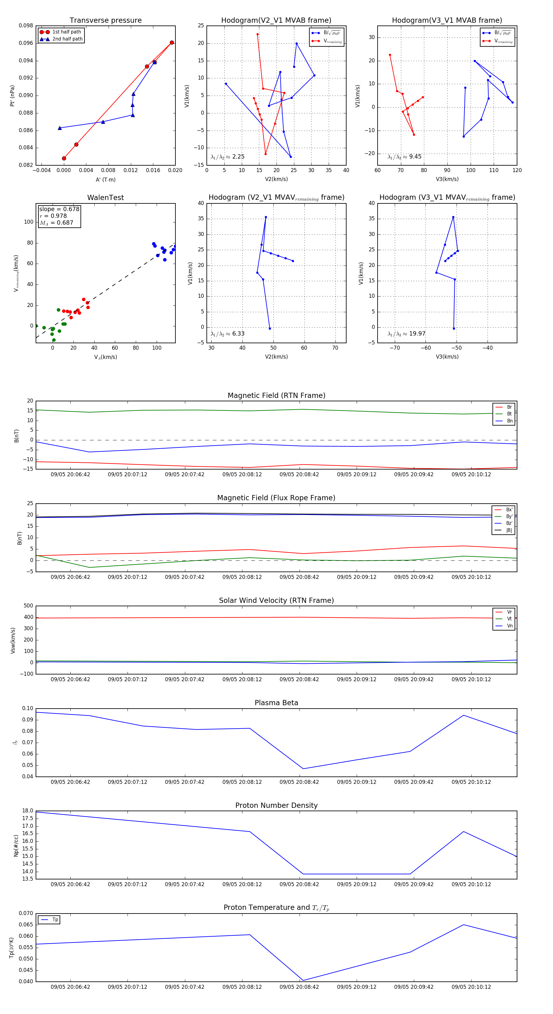
Flux Rope in 2024

Flux Rope Event 2024-09-05 20:06:24 ~ 2024-09-05 20:10:36 (253 seconds)


plot