HOME   LIST
‹–   –›

Flux Rope in 2024

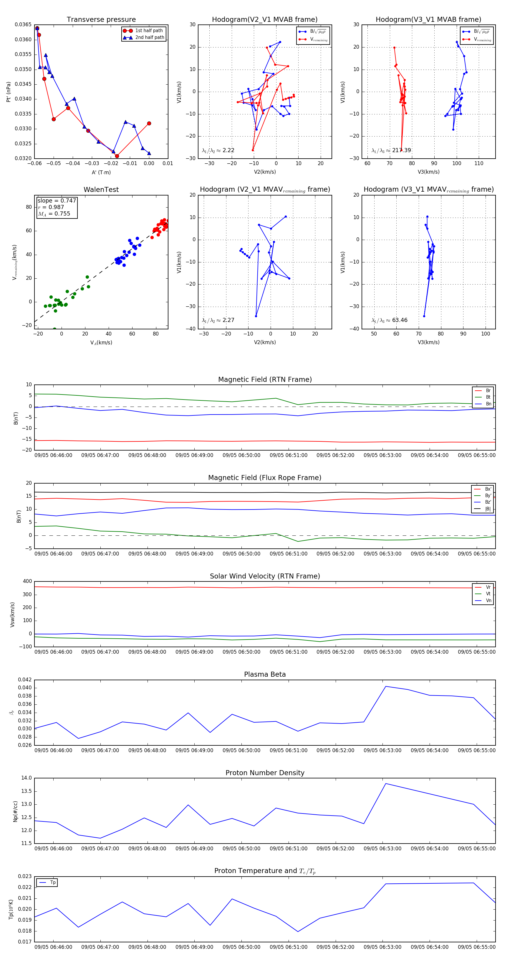
Flux Rope Event 2024-09-05 06:45:36 ~ 2024-09-05 06:55:24 (589 seconds)


plot