HOME   LIST
‹–   –›

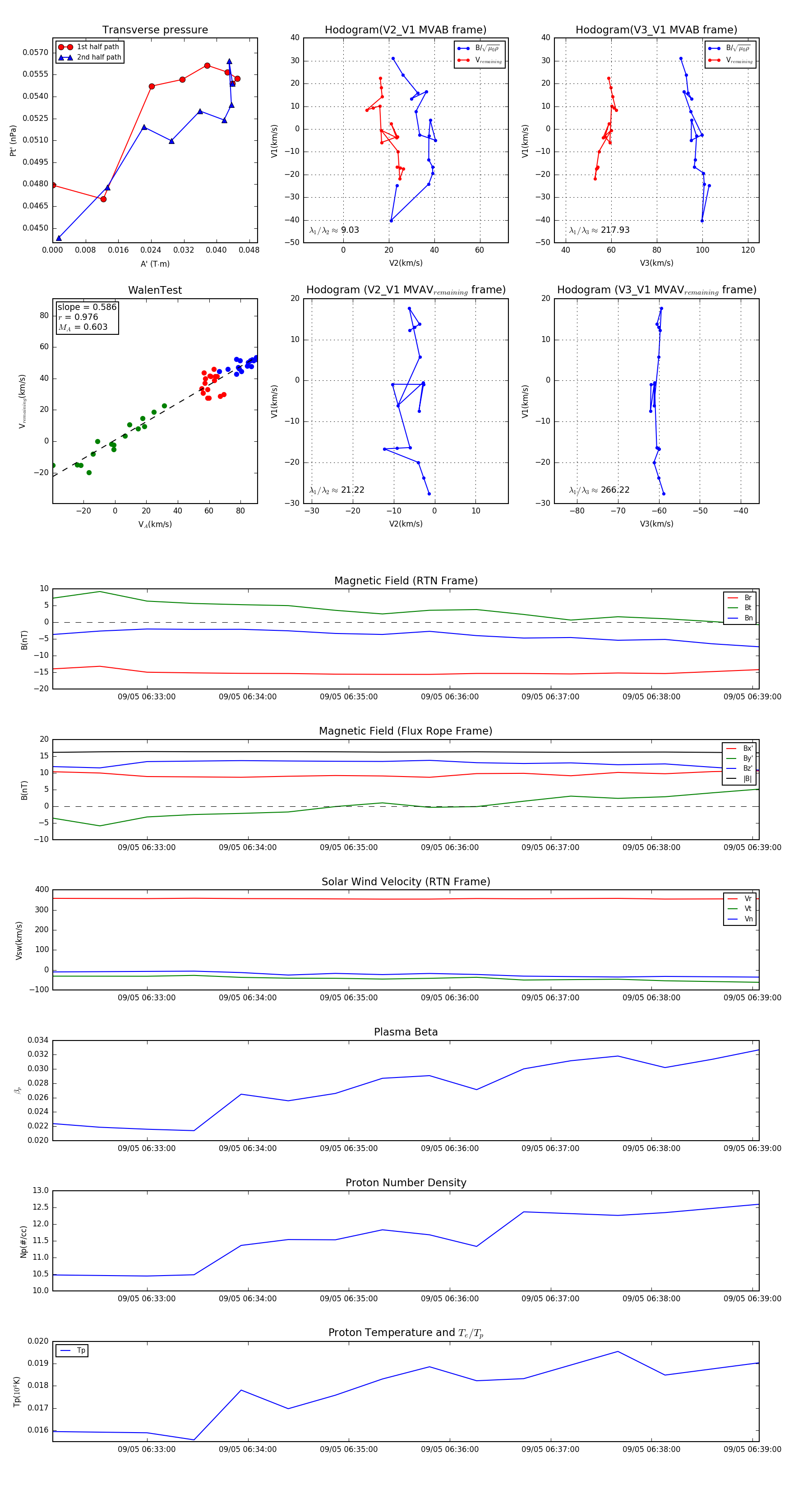
Flux Rope in 2024

Flux Rope Event 2024-09-05 06:32:04 ~ 2024-09-05 06:39:04 (421 seconds)


plot