HOME   LIST
‹–   –›

Flux Rope in 2024

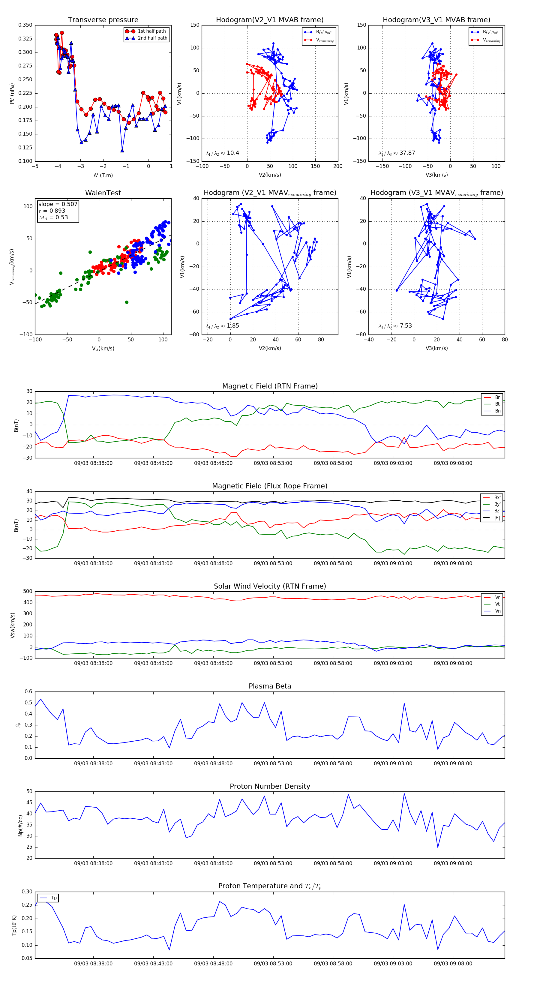
Flux Rope Event 2024-09-03 08:33:08 ~ 2024-09-03 09:12:20 (2353 seconds)


plot