HOME   LIST
‹–   –›

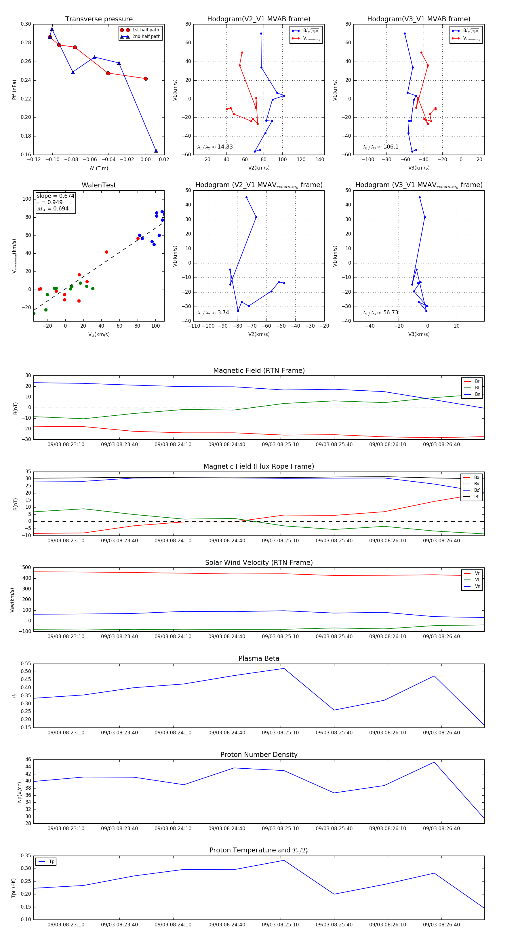
Flux Rope in 2024

Flux Rope Event 2024-09-03 08:22:52 ~ 2024-09-03 08:27:04 (253 seconds)


plot