HOME   LIST
‹–   –›

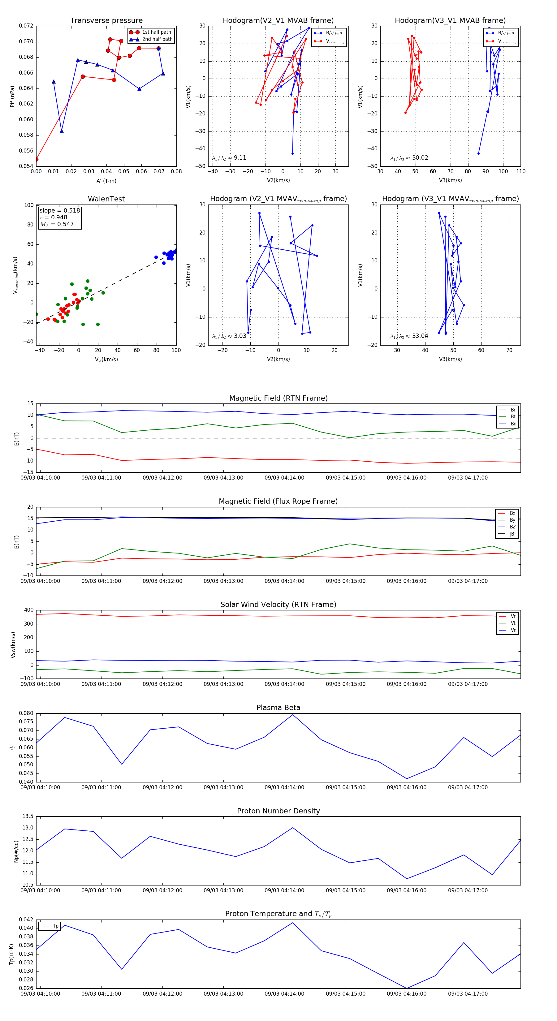
Flux Rope in 2024

Flux Rope Event 2024-09-03 04:09:56 ~ 2024-09-03 04:17:52 (477 seconds)


plot