HOME   LIST
‹–   –›

Flux Rope in 2024

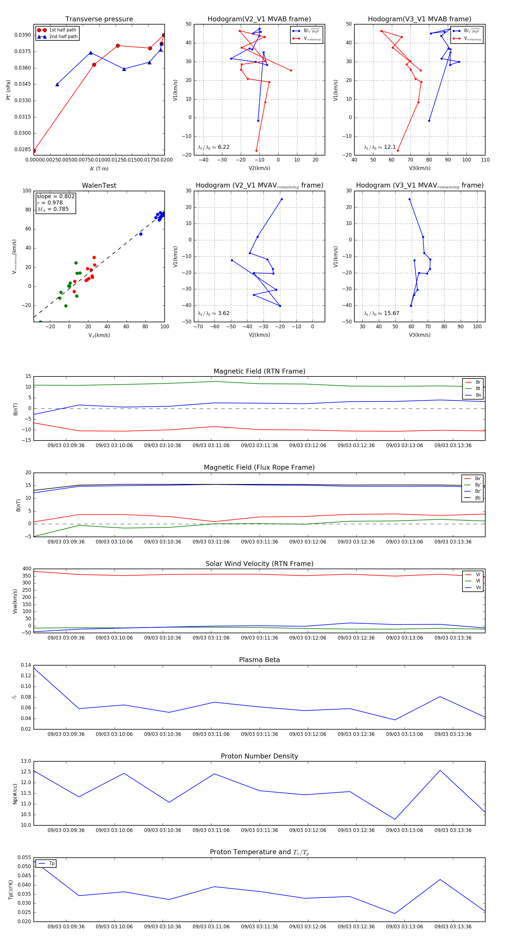
Flux Rope Event 2024-09-03 03:09:16 ~ 2024-09-03 03:13:56 (281 seconds)


plot