HOME   LIST
‹–   –›

Flux Rope in 2024

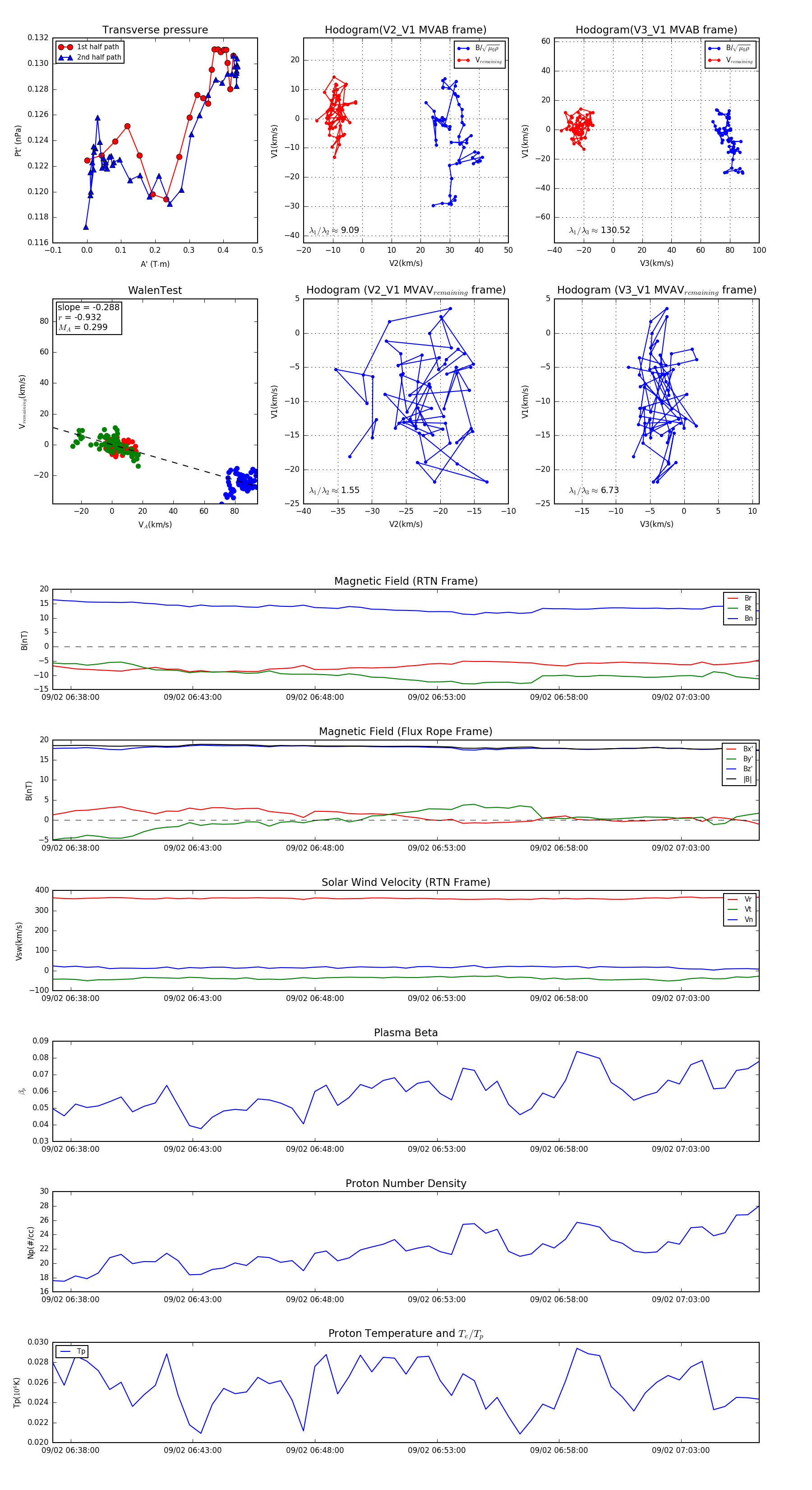
Flux Rope Event 2024-09-02 06:37:16 ~ 2024-09-02 07:06:12 (1737 seconds)


plot