HOME   LIST
‹–   –›

Flux Rope in 2024

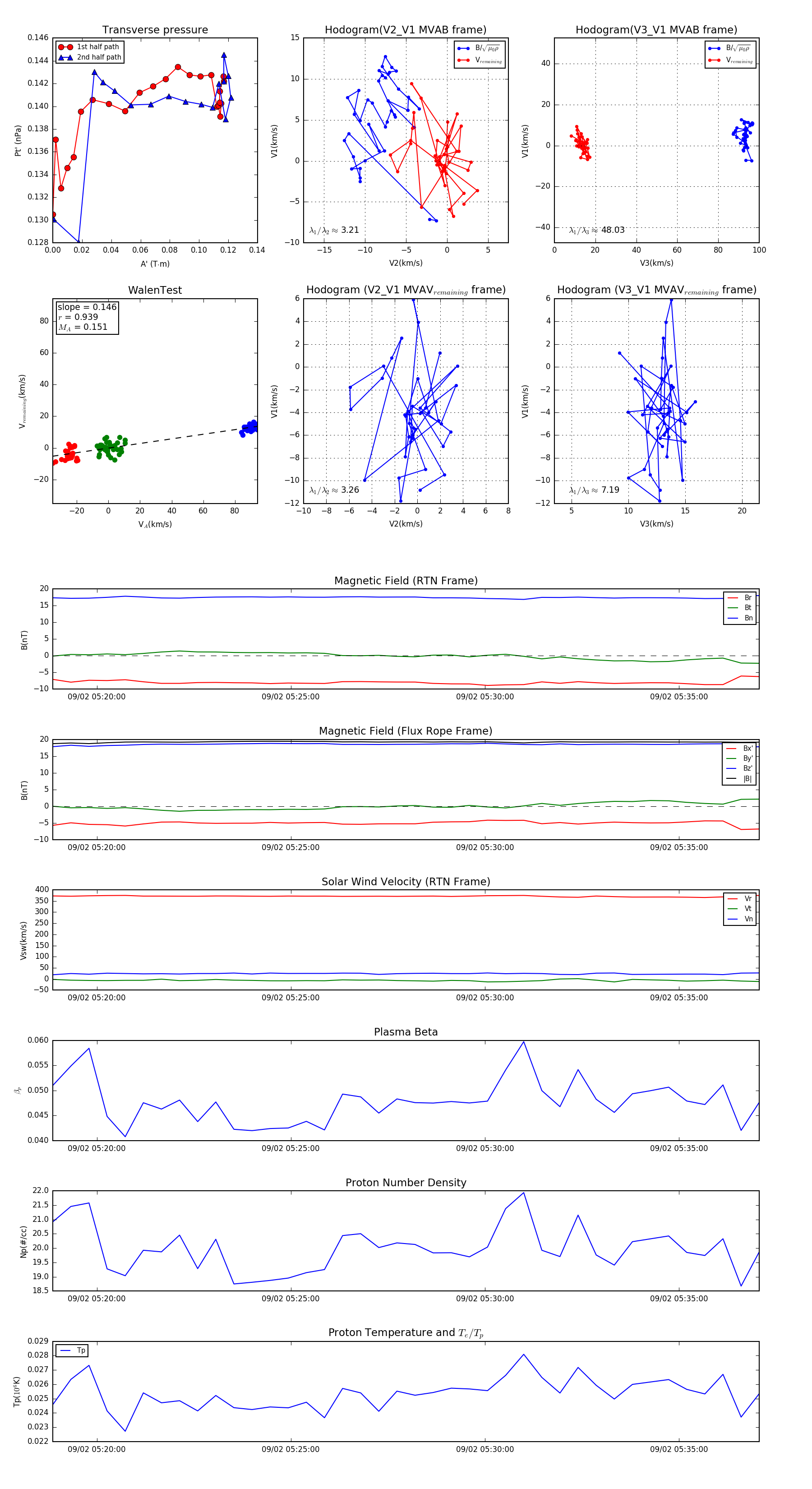
Flux Rope Event 2024-09-02 05:18:52 ~ 2024-09-02 05:37:04 (1093 seconds)


plot