HOME   LIST
‹–   –›

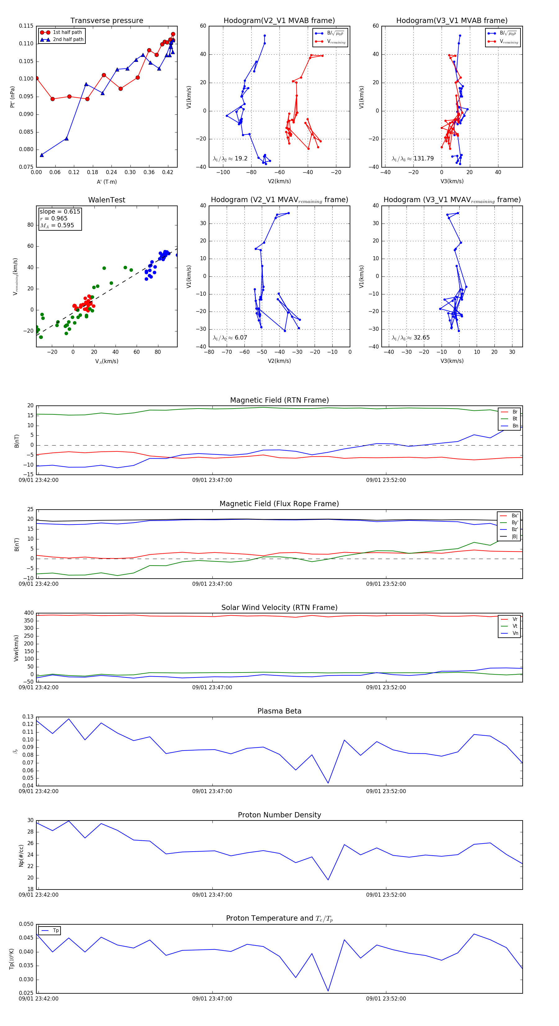
Flux Rope in 2024

Flux Rope Event 2024-09-01 23:41:56 ~ 2024-09-01 23:55:56 (841 seconds)


plot