HOME   LIST
‹–   –›

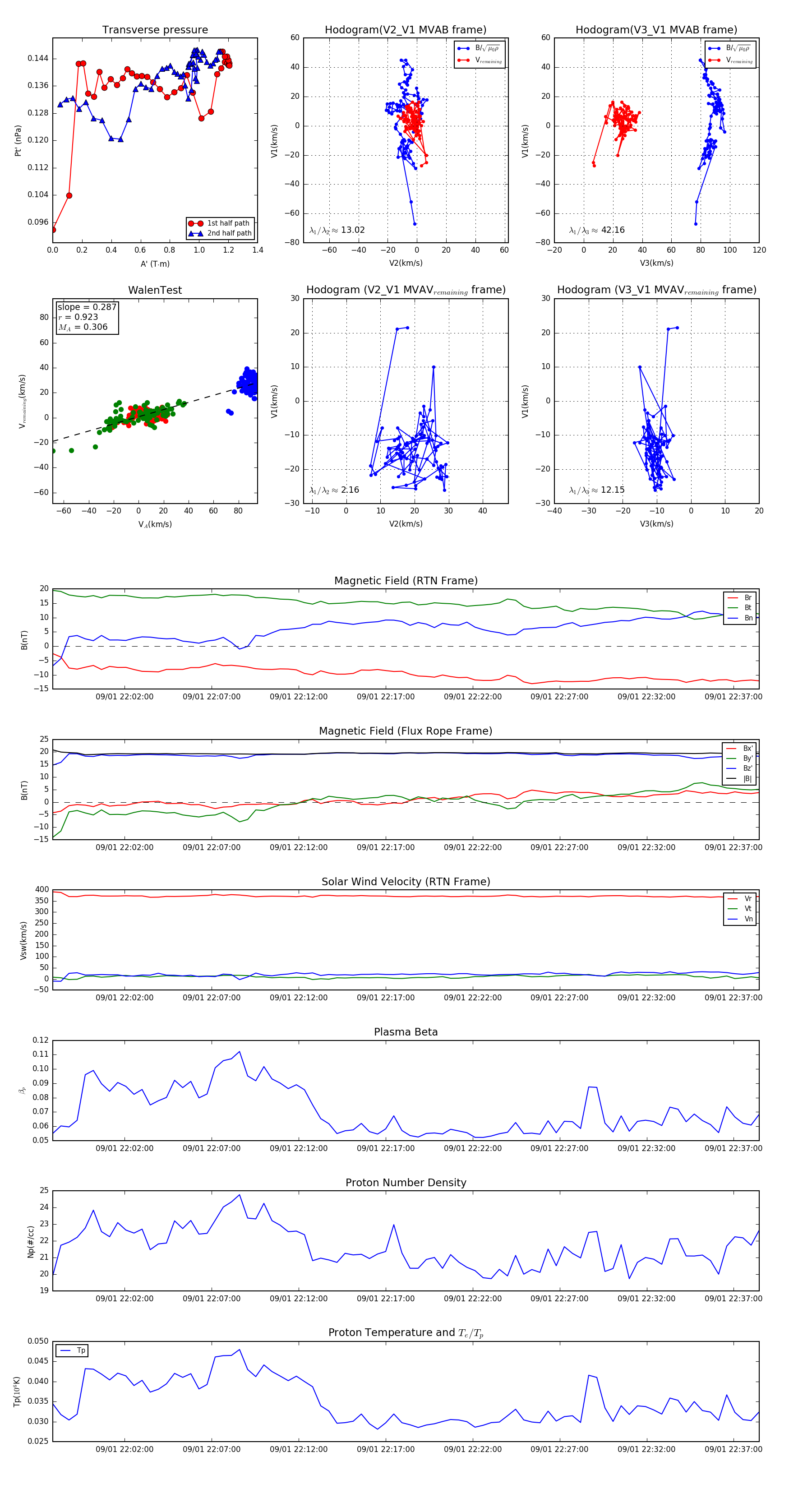
Flux Rope in 2024

Flux Rope Event 2024-09-01 21:57:52 ~ 2024-09-01 22:38:28 (2437 seconds)


plot