HOME   LIST
‹–   –›

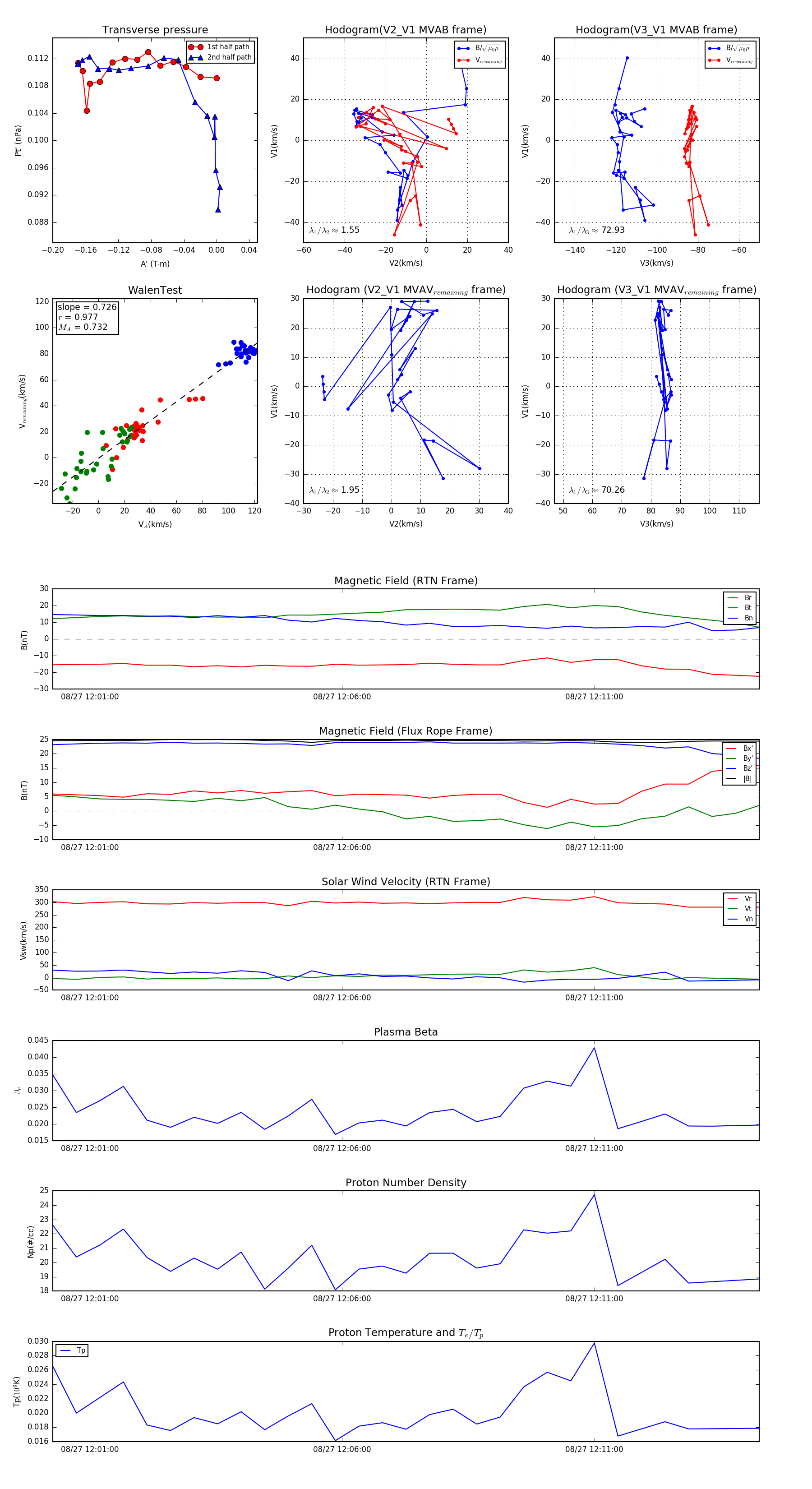
Flux Rope in 2024

Flux Rope Event 2024-08-27 12:00:16 ~ 2024-08-27 12:14:16 (841 seconds)


plot