HOME   LIST
‹–   –›

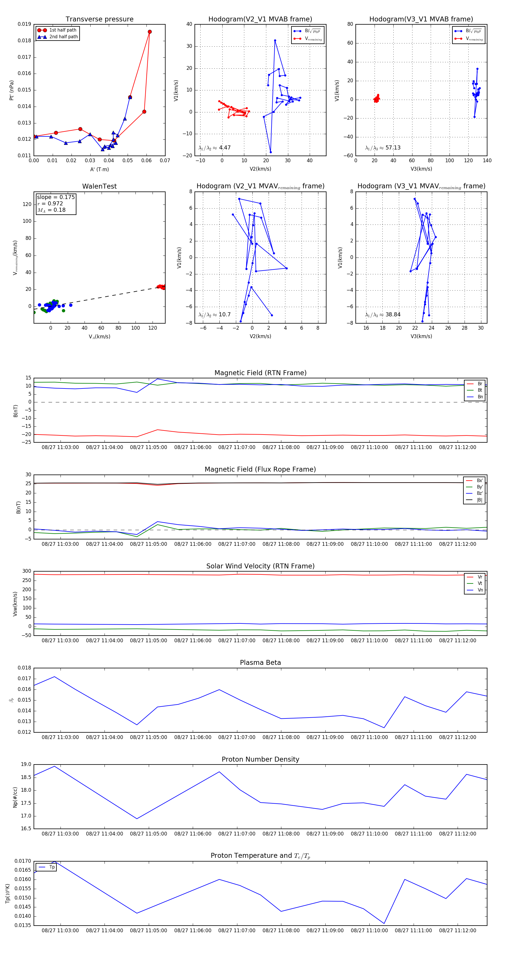
Flux Rope in 2024

Flux Rope Event 2024-08-27 11:02:24 ~ 2024-08-27 11:12:40 (617 seconds)


plot