HOME   LIST
‹–   –›

Flux Rope in 2024

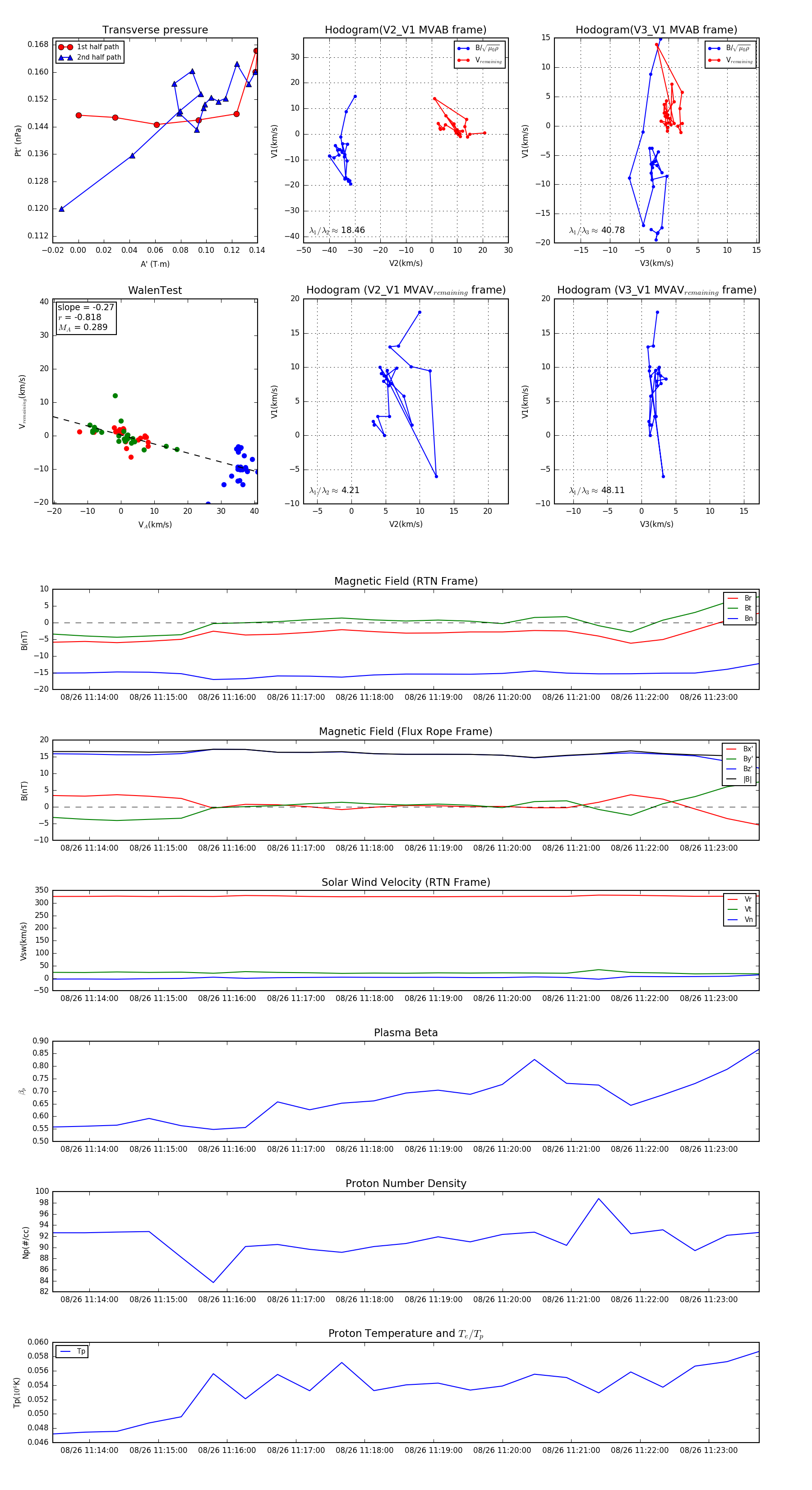
Flux Rope Event 2024-08-26 11:13:28 ~ 2024-08-26 11:23:44 (617 seconds)


plot