HOME   LIST
‹–   –›

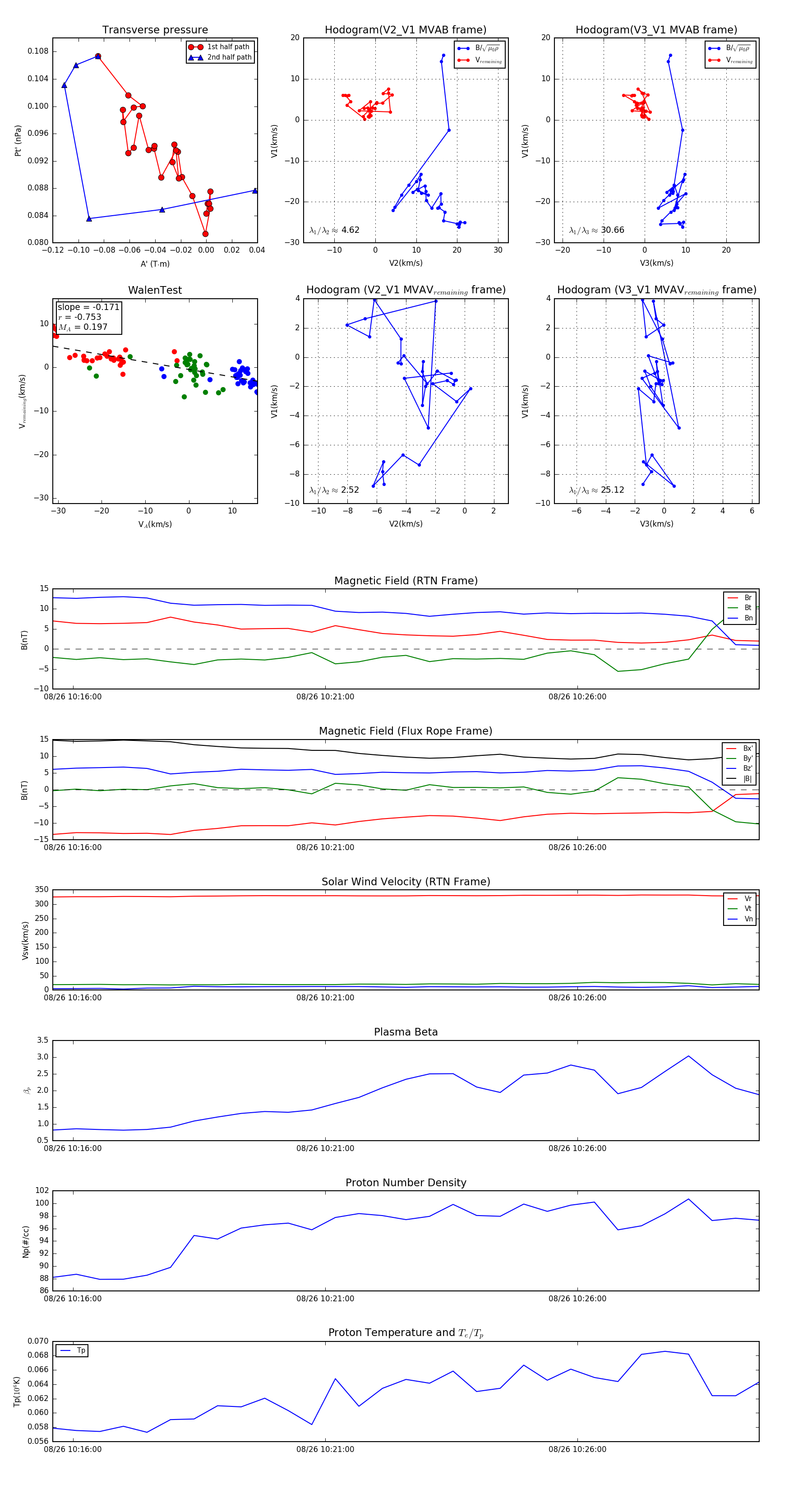
Flux Rope in 2024

Flux Rope Event 2024-08-26 10:15:36 ~ 2024-08-26 10:29:36 (841 seconds)


plot