HOME   LIST
‹–   –›

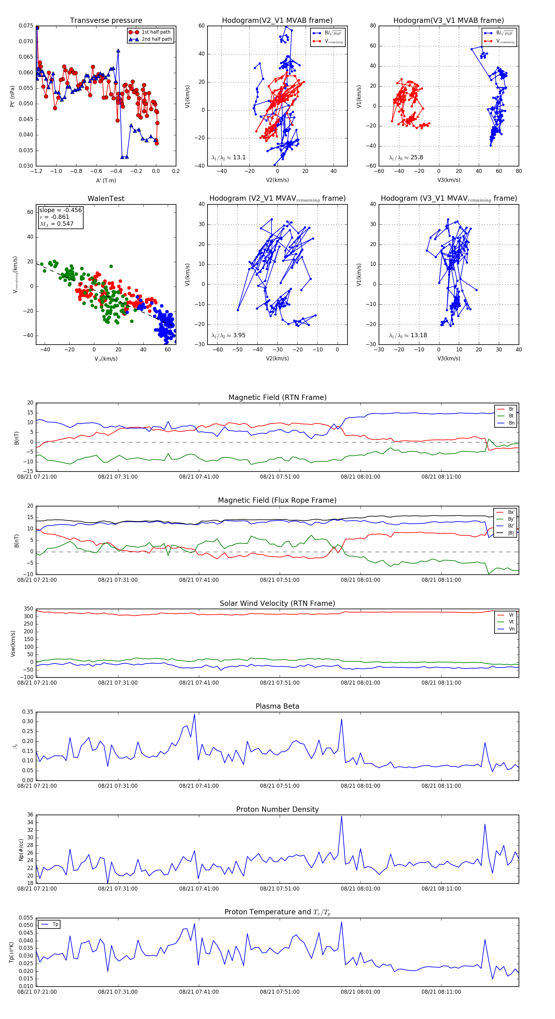
Flux Rope in 2024

Flux Rope Event 2024-08-21 07:20:52 ~ 2024-08-21 08:20:36 (3585 seconds)


plot