HOME   LIST
‹–   –›

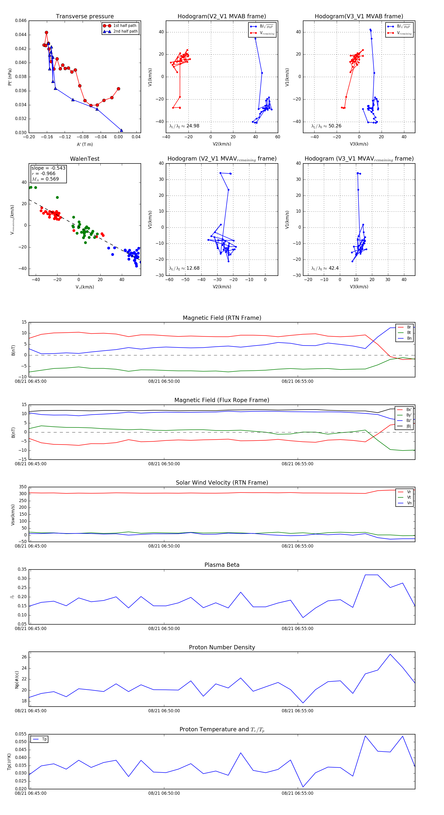
Flux Rope in 2024

Flux Rope Event 2024-08-21 06:44:56 ~ 2024-08-21 06:59:24 (869 seconds)


plot