HOME   LIST
‹–   –›

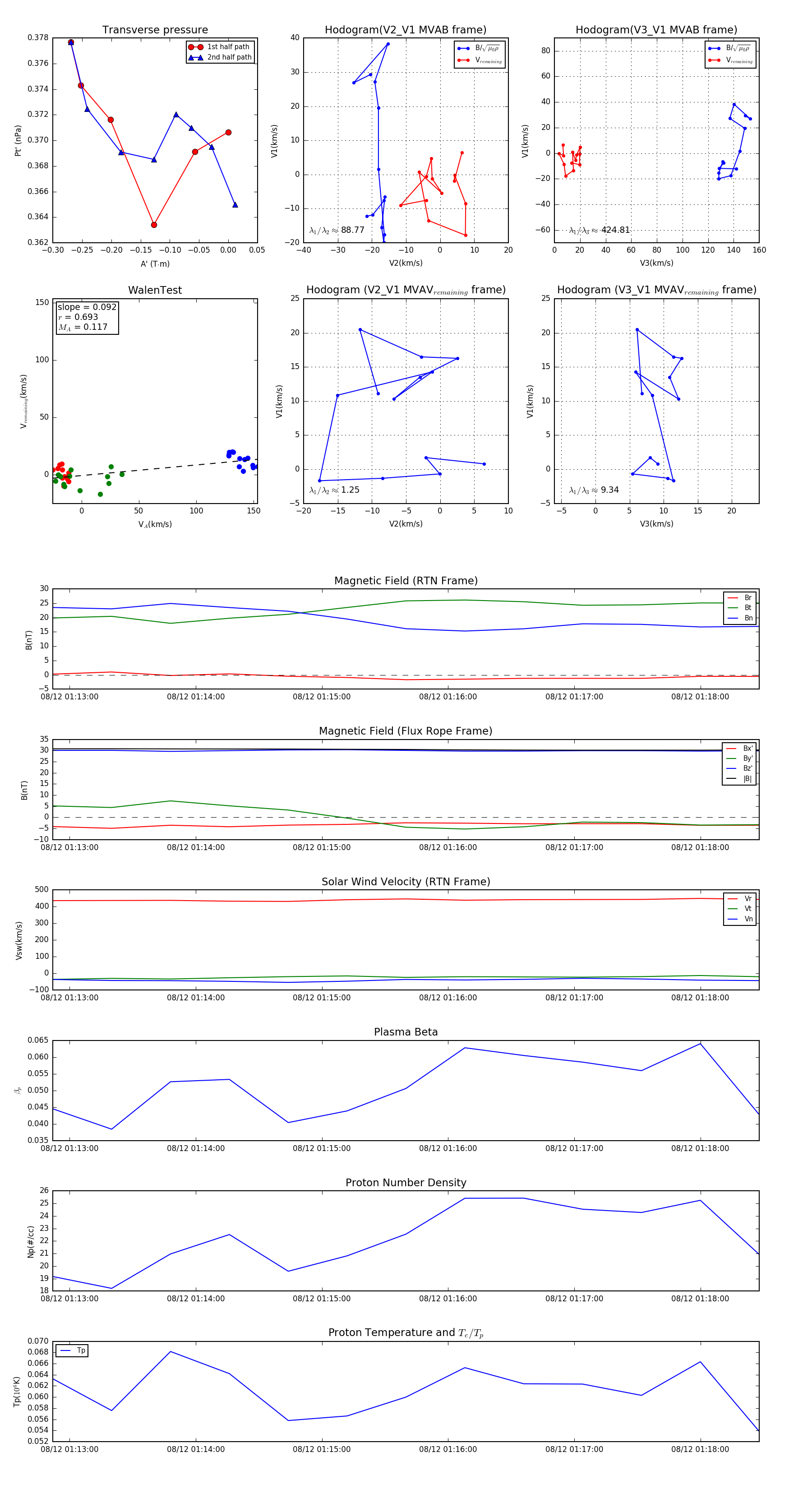
Flux Rope in 2024

Flux Rope Event 2024-08-12 01:12:52 ~ 2024-08-12 01:18:28 (337 seconds)


plot