HOME   LIST
‹–   –›

Flux Rope in 2024

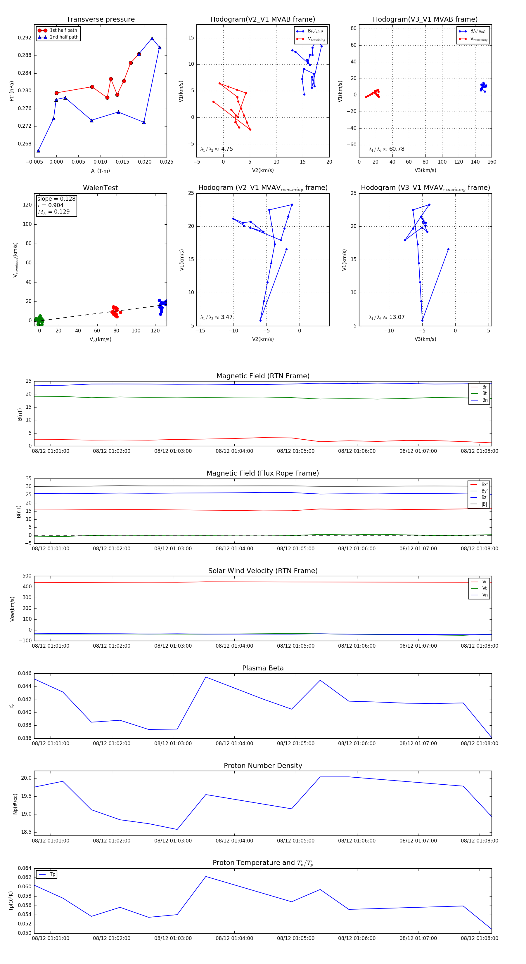
Flux Rope Event 2024-08-12 01:00:44 ~ 2024-08-12 01:08:12 (449 seconds)


plot