HOME   LIST
‹–   –›

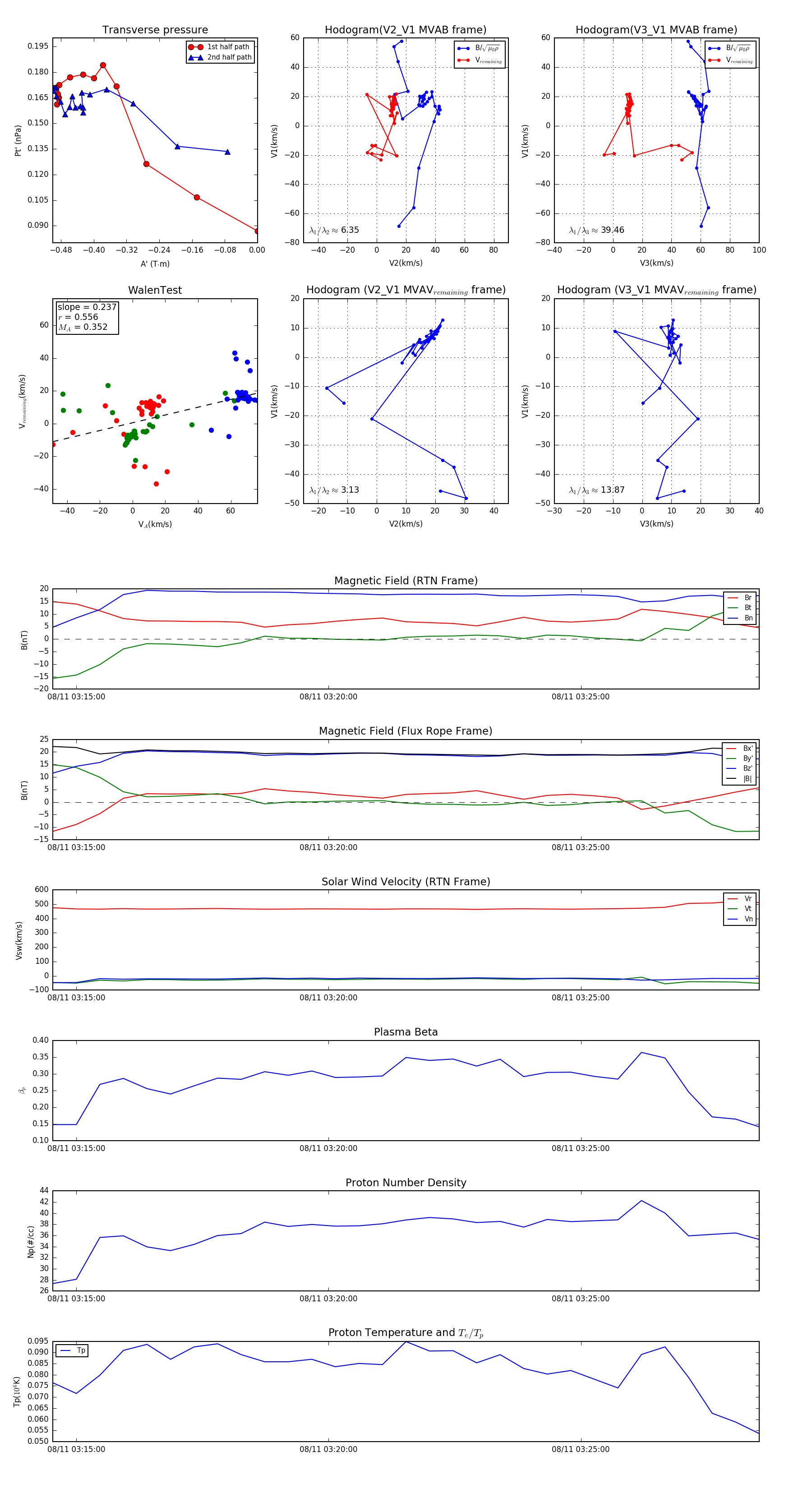
Flux Rope in 2024

Flux Rope Event 2024-08-11 03:14:32 ~ 2024-08-11 03:28:32 (841 seconds)


plot