HOME   LIST
‹–   –›

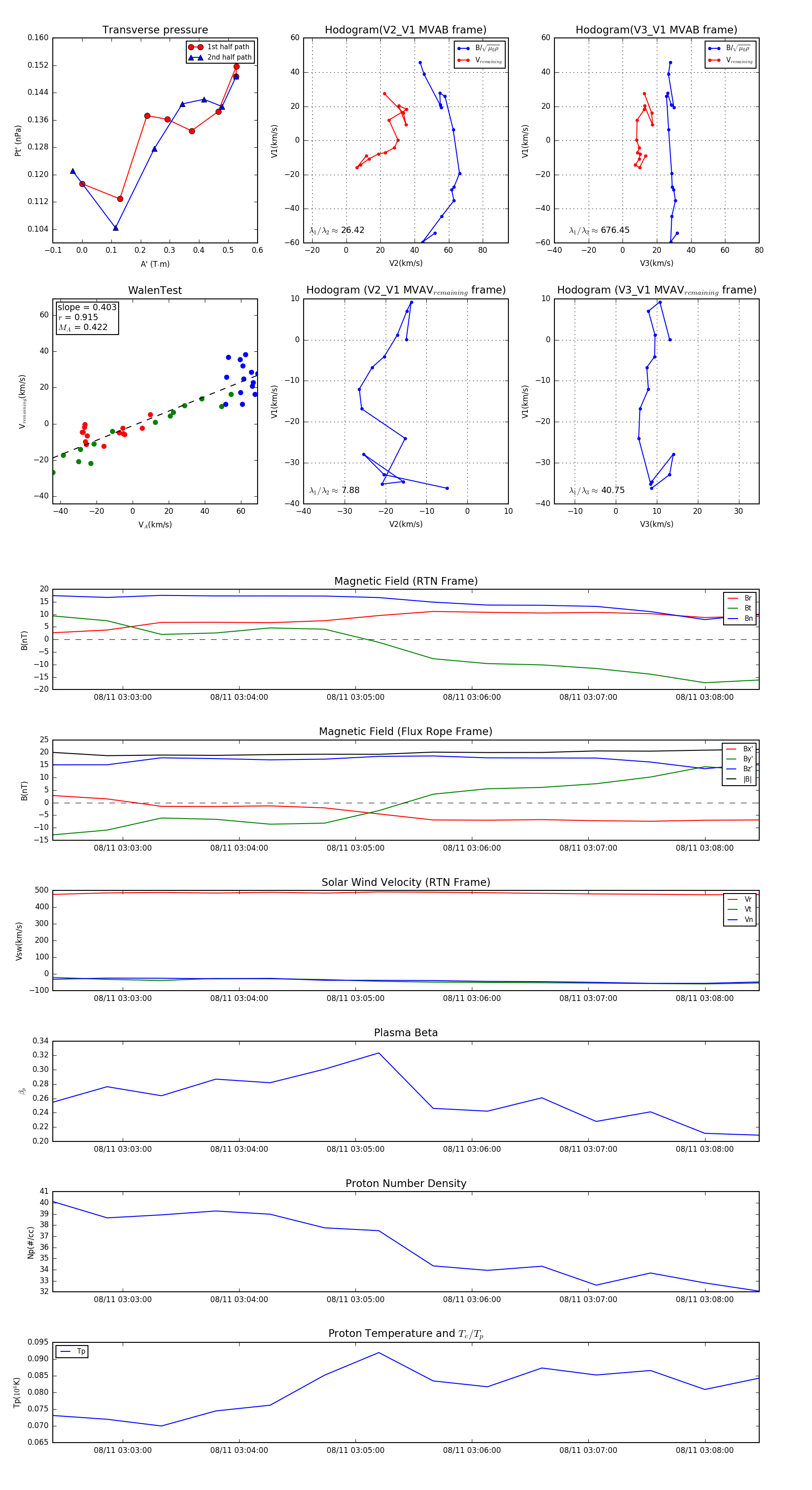
Flux Rope in 2024

Flux Rope Event 2024-08-11 03:02:24 ~ 2024-08-11 03:08:28 (365 seconds)


plot