HOME   LIST
‹–   –›

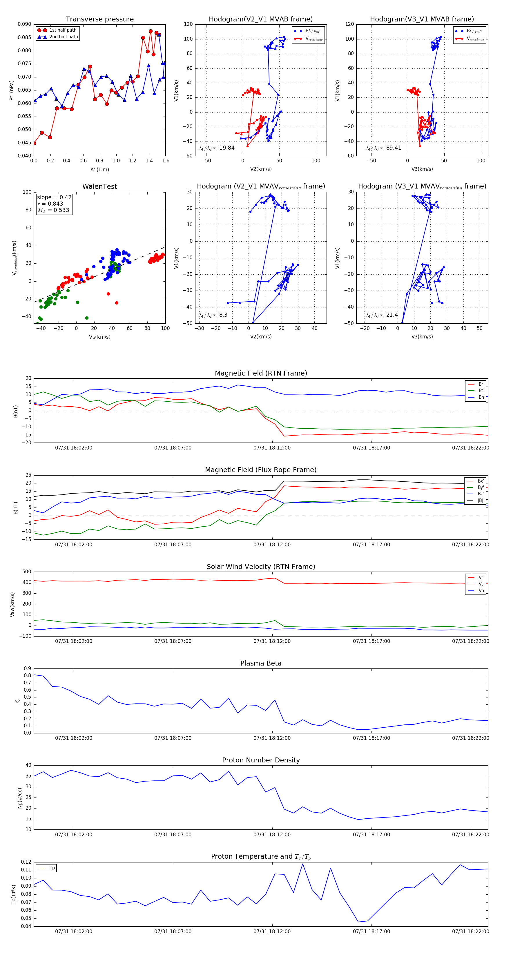
Flux Rope in 2024

Flux Rope Event 2024-07-31 18:00:00 ~ 2024-07-31 18:22:52 (1373 seconds)


plot