HOME   LIST
‹–   –›

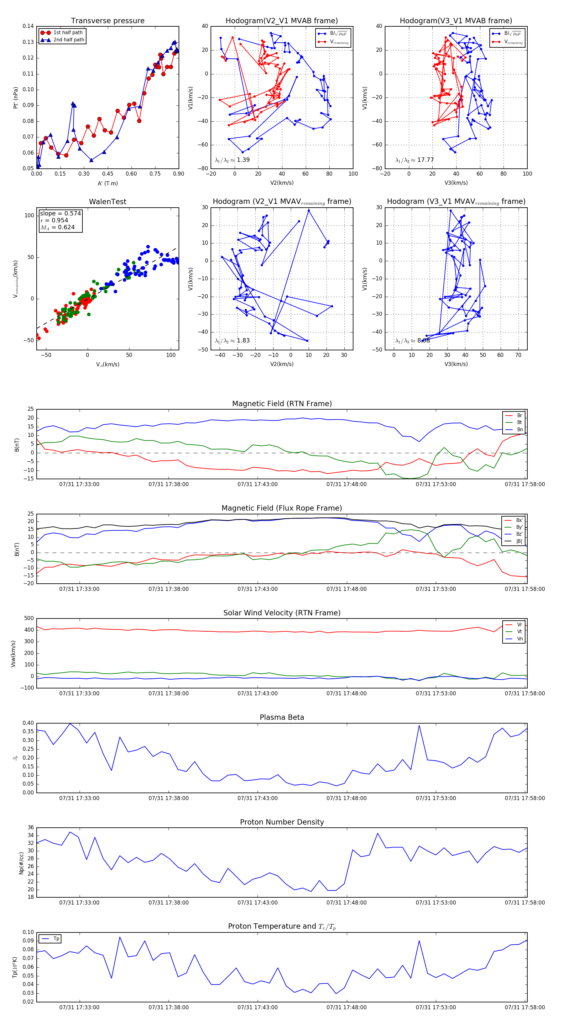
Flux Rope in 2024

Flux Rope Event 2024-07-31 17:30:36 ~ 2024-07-31 17:58:08 (1653 seconds)


plot