HOME   LIST
‹–   –›

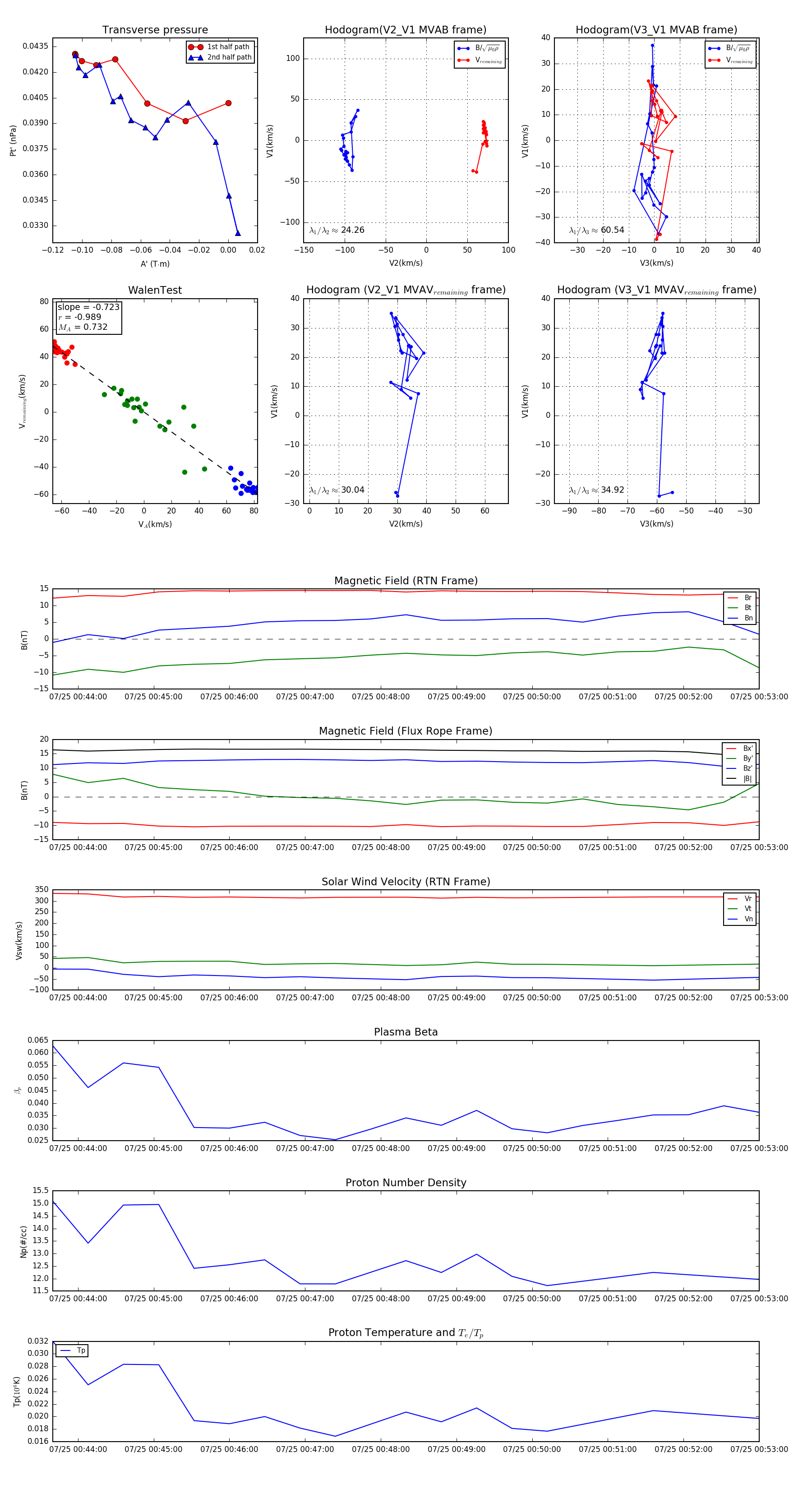
Flux Rope in 2024

Flux Rope Event 2024-07-25 00:43:40 ~ 2024-07-25 00:53:00 (561 seconds)


plot