HOME   LIST
‹–   –›

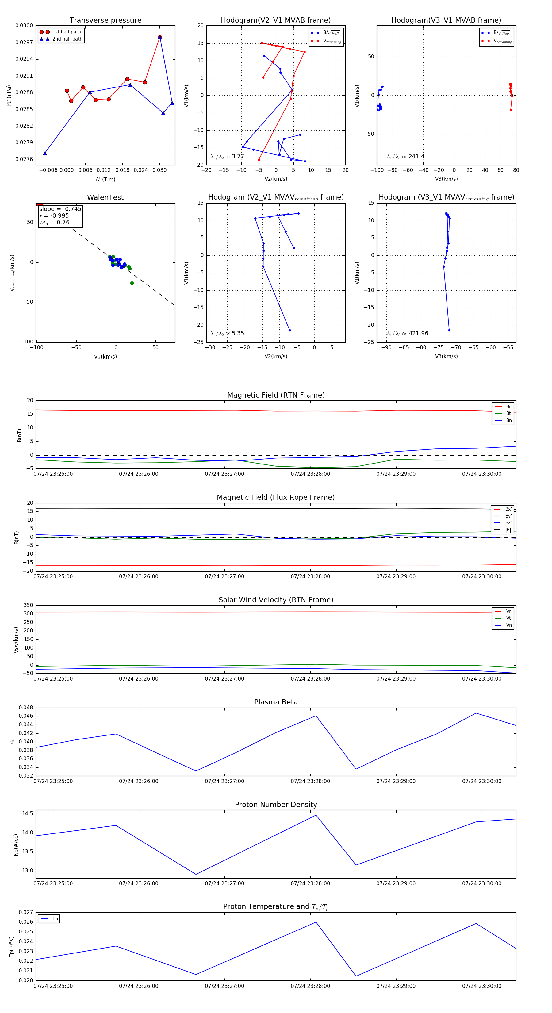
Flux Rope in 2024

Flux Rope Event 2024-07-24 23:24:48 ~ 2024-07-24 23:30:24 (337 seconds)


plot