HOME   LIST
‹–   –›

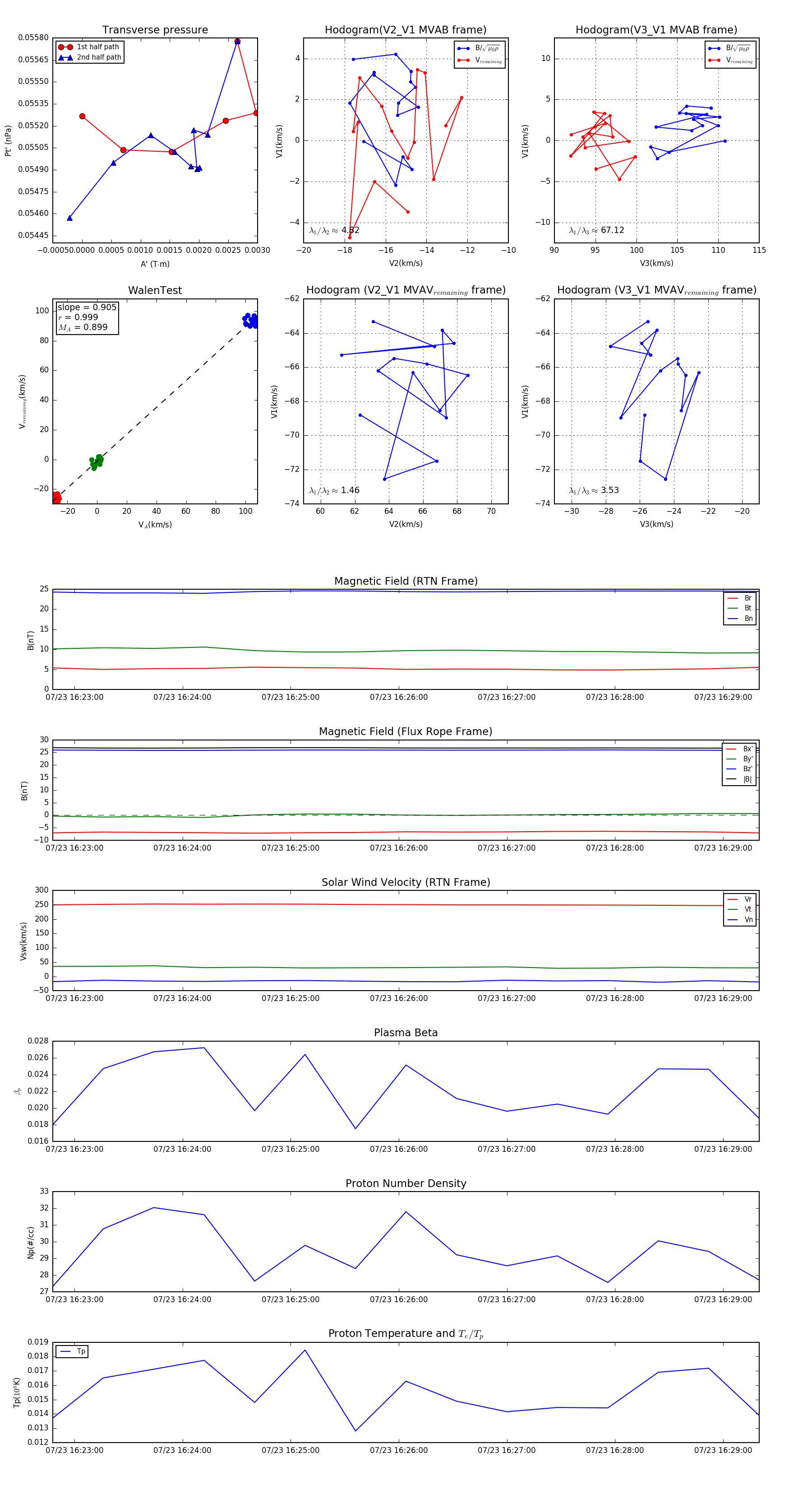
Flux Rope in 2024

Flux Rope Event 2024-07-23 16:22:48 ~ 2024-07-23 16:29:20 (393 seconds)


plot