HOME   LIST
‹–   –›

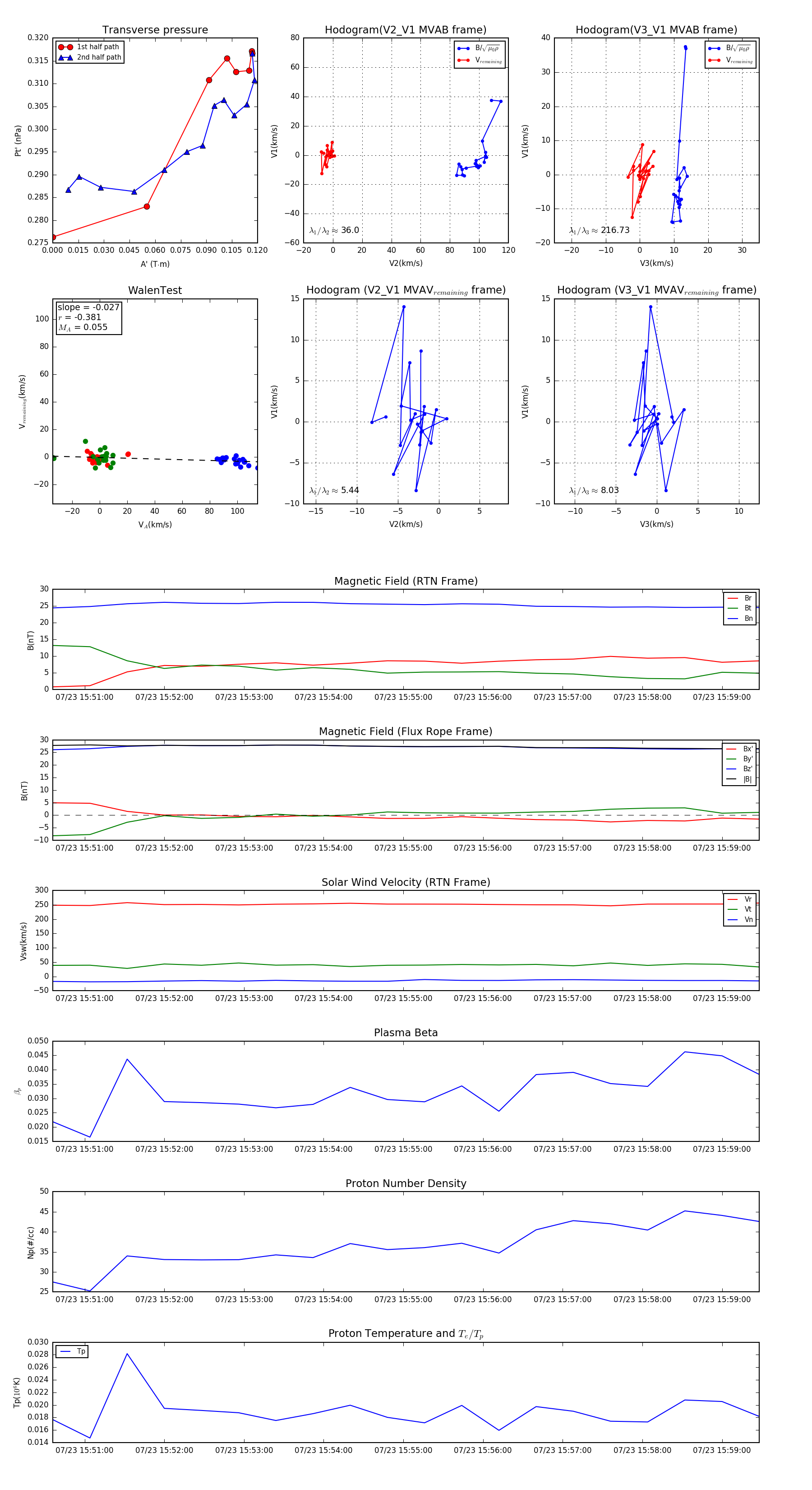
Flux Rope in 2024

Flux Rope Event 2024-07-23 15:50:36 ~ 2024-07-23 15:59:28 (533 seconds)


plot