HOME   LIST
‹–   –›

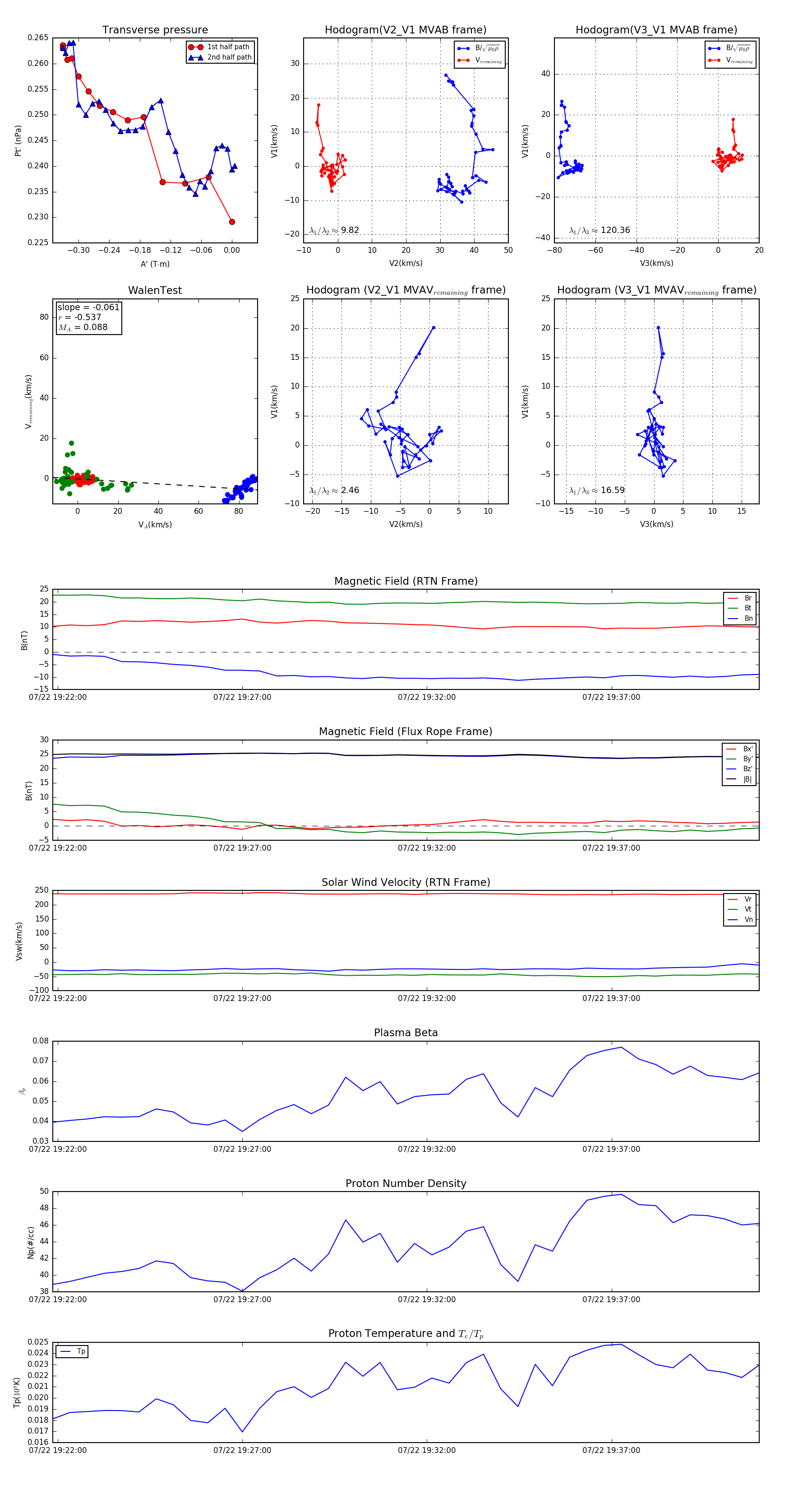
Flux Rope in 2024

Flux Rope Event 2024-07-22 19:21:52 ~ 2024-07-22 19:41:00 (1149 seconds)


plot