HOME   LIST
‹–   –›

Flux Rope in 2024

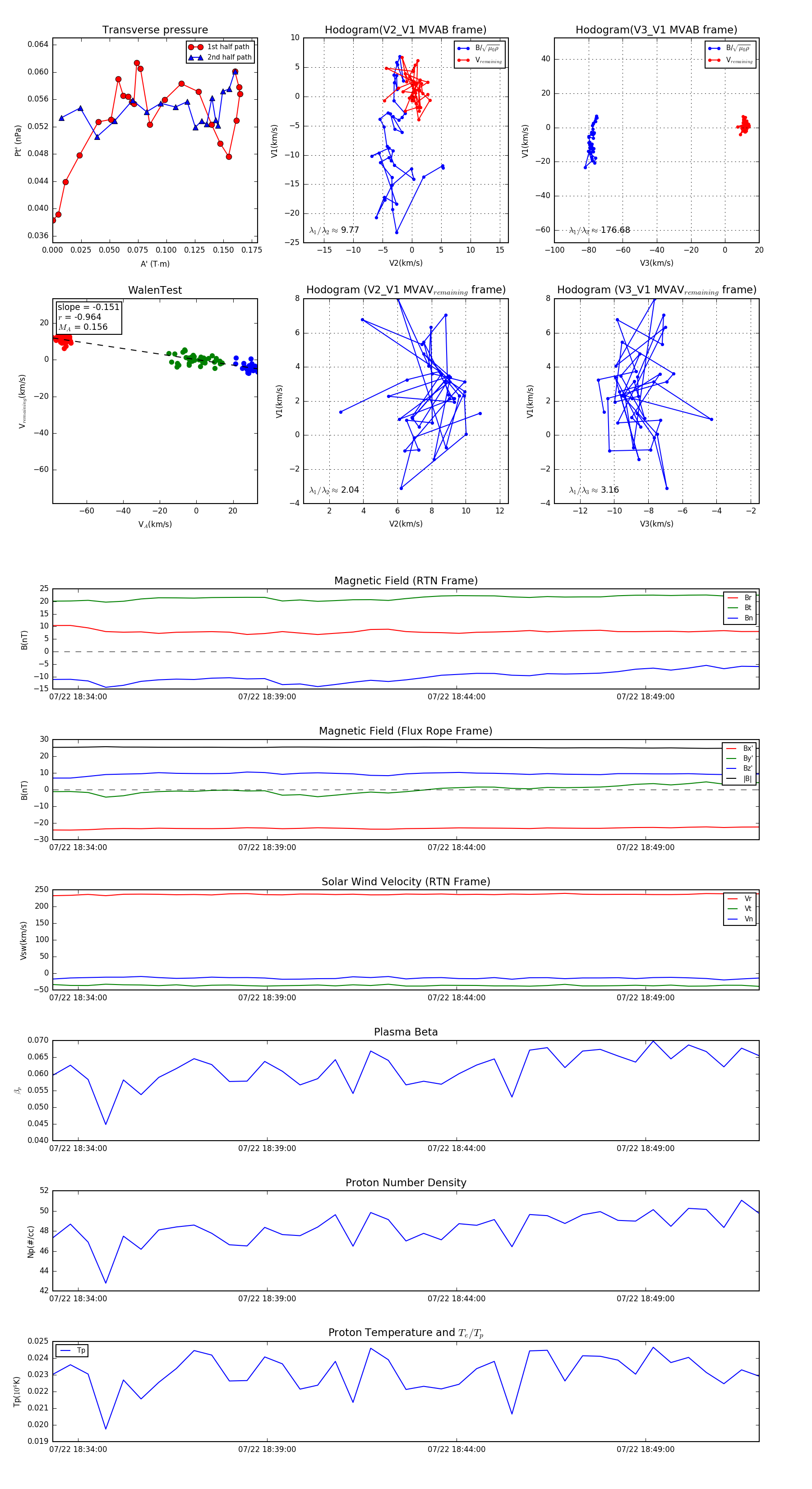
Flux Rope Event 2024-07-22 18:33:20 ~ 2024-07-22 18:52:00 (1121 seconds)


plot