HOME   LIST
‹–   –›

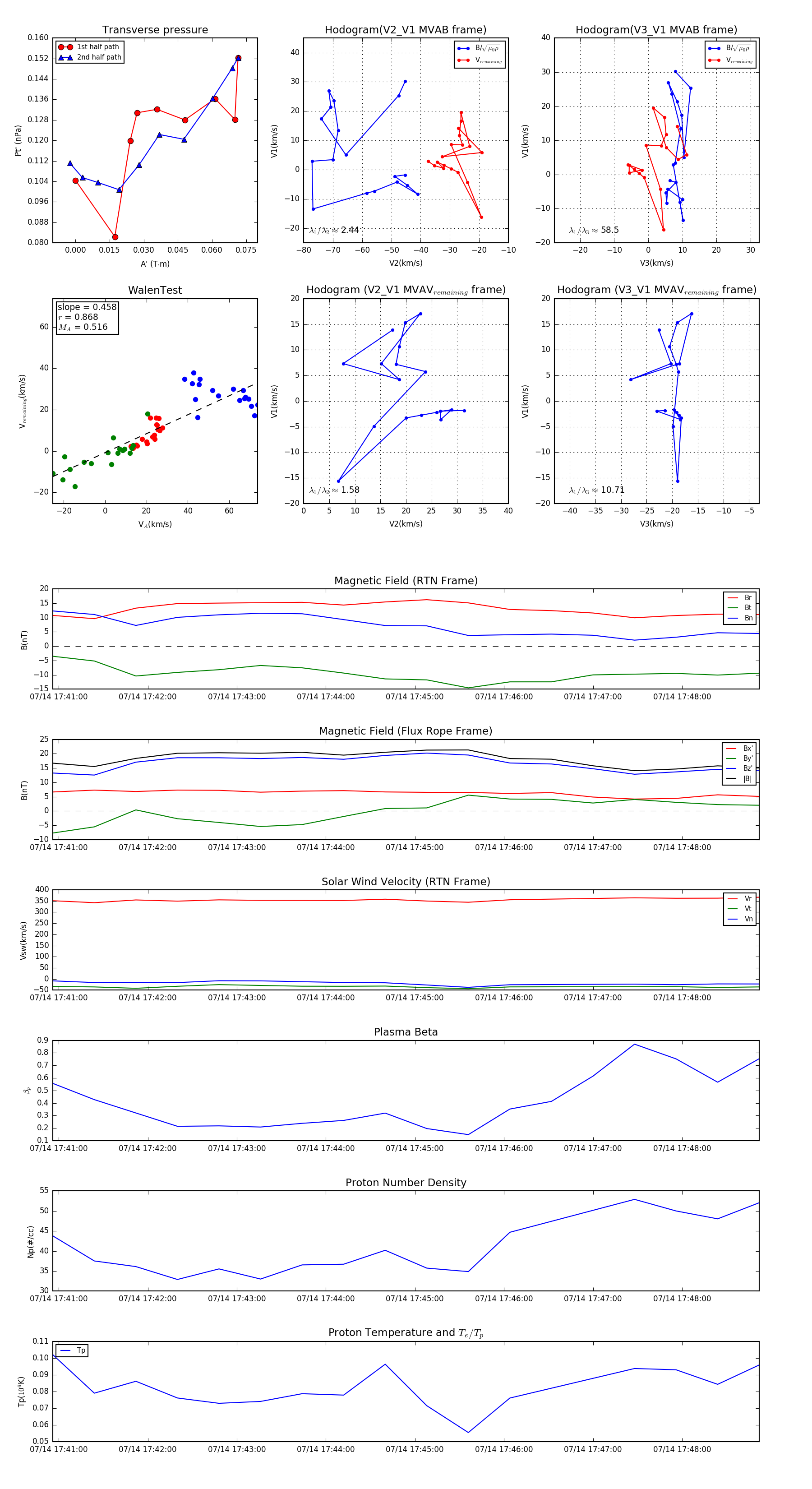
Flux Rope in 2024

Flux Rope Event 2024-07-14 17:40:56 ~ 2024-07-14 17:48:52 (477 seconds)


plot