HOME   LIST
‹–   –›

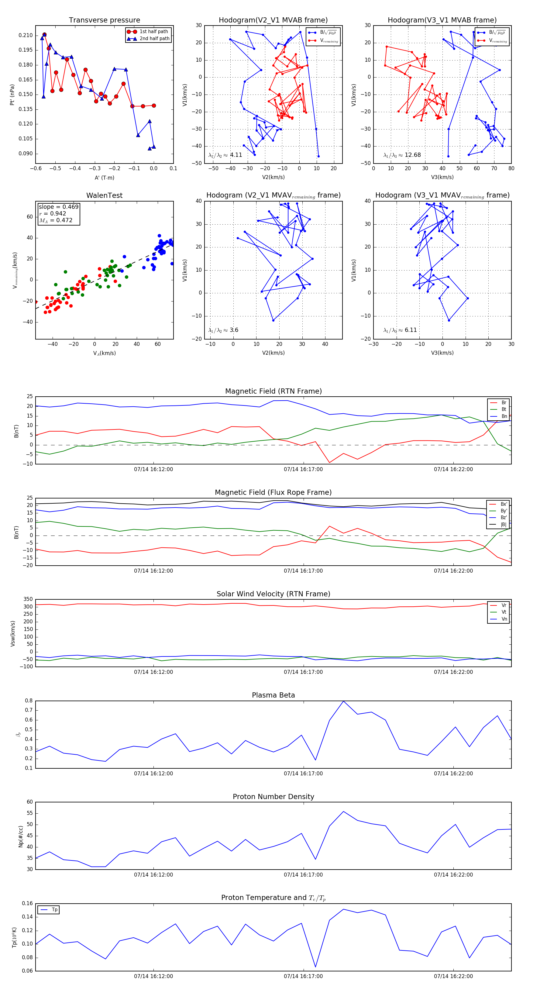
Flux Rope in 2024

Flux Rope Event 2024-07-14 16:08:04 ~ 2024-07-14 16:23:56 (953 seconds)


plot