HOME   LIST
‹–   –›

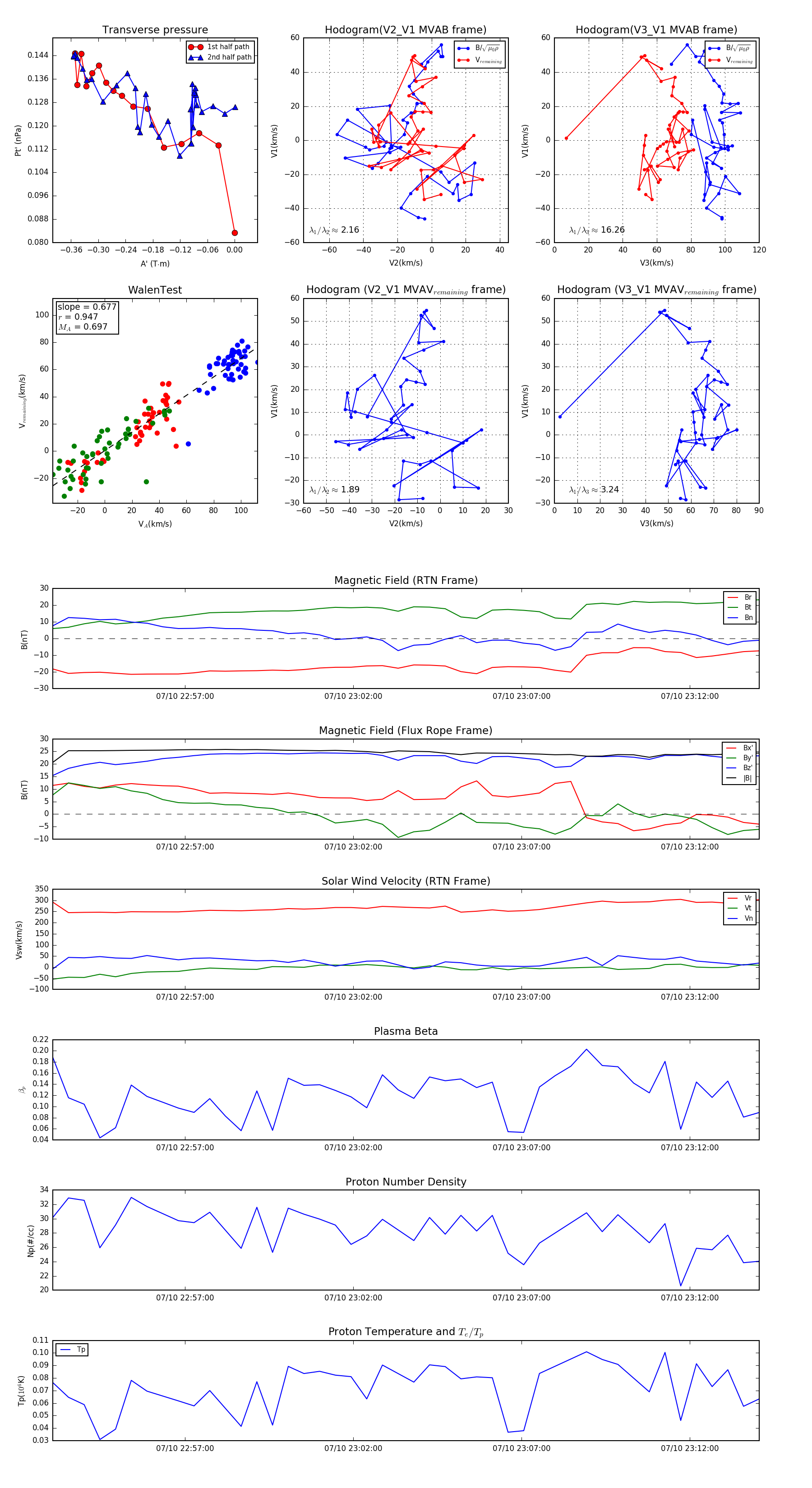
Flux Rope in 2024

Flux Rope Event 2024-07-10 22:53:04 ~ 2024-07-10 23:14:04 (1261 seconds)


plot