HOME   LIST
‹–   –›

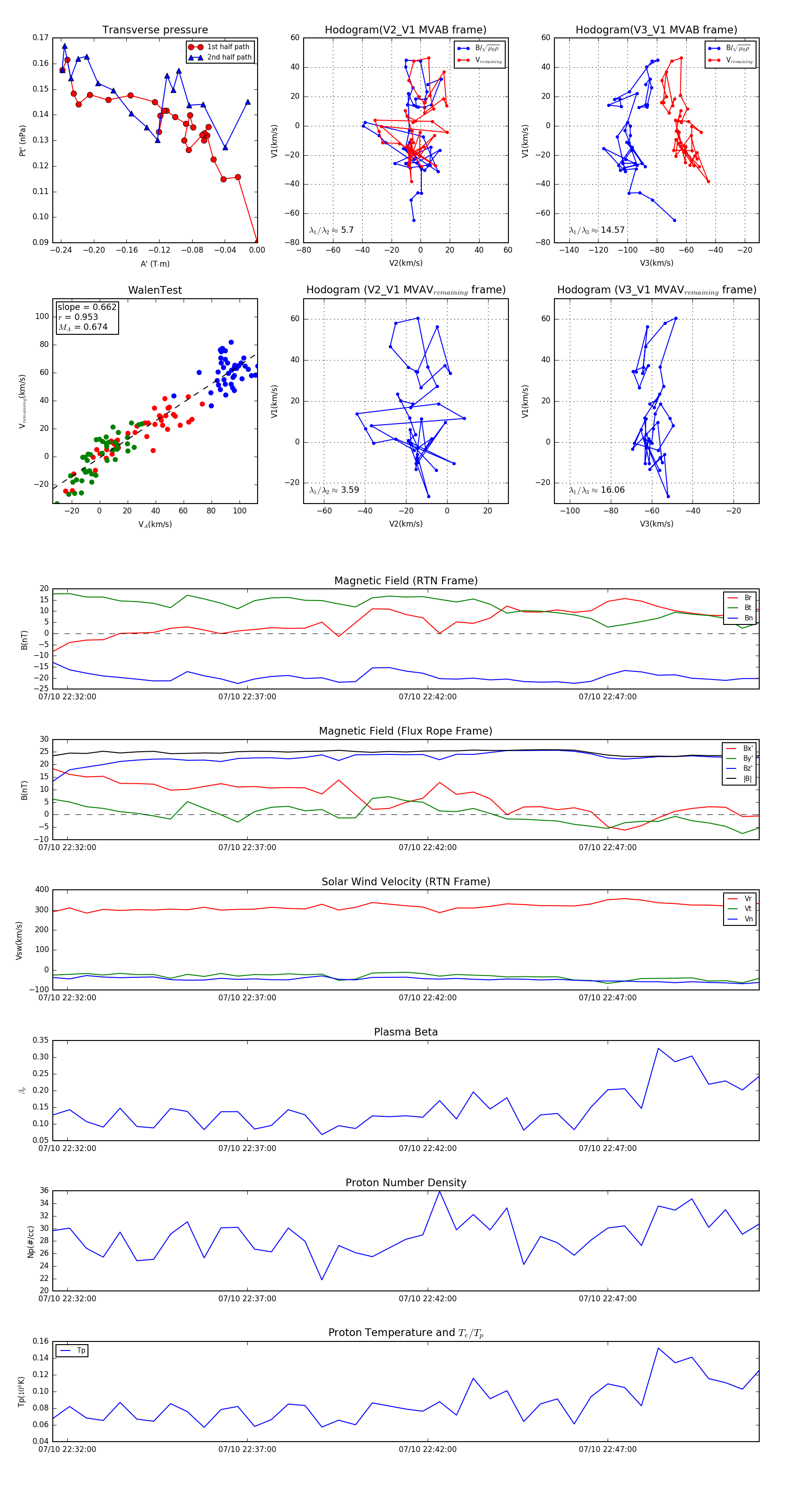
Flux Rope in 2024

Flux Rope Event 2024-07-10 22:31:36 ~ 2024-07-10 22:51:12 (1177 seconds)


plot