HOME   LIST
‹–   –›

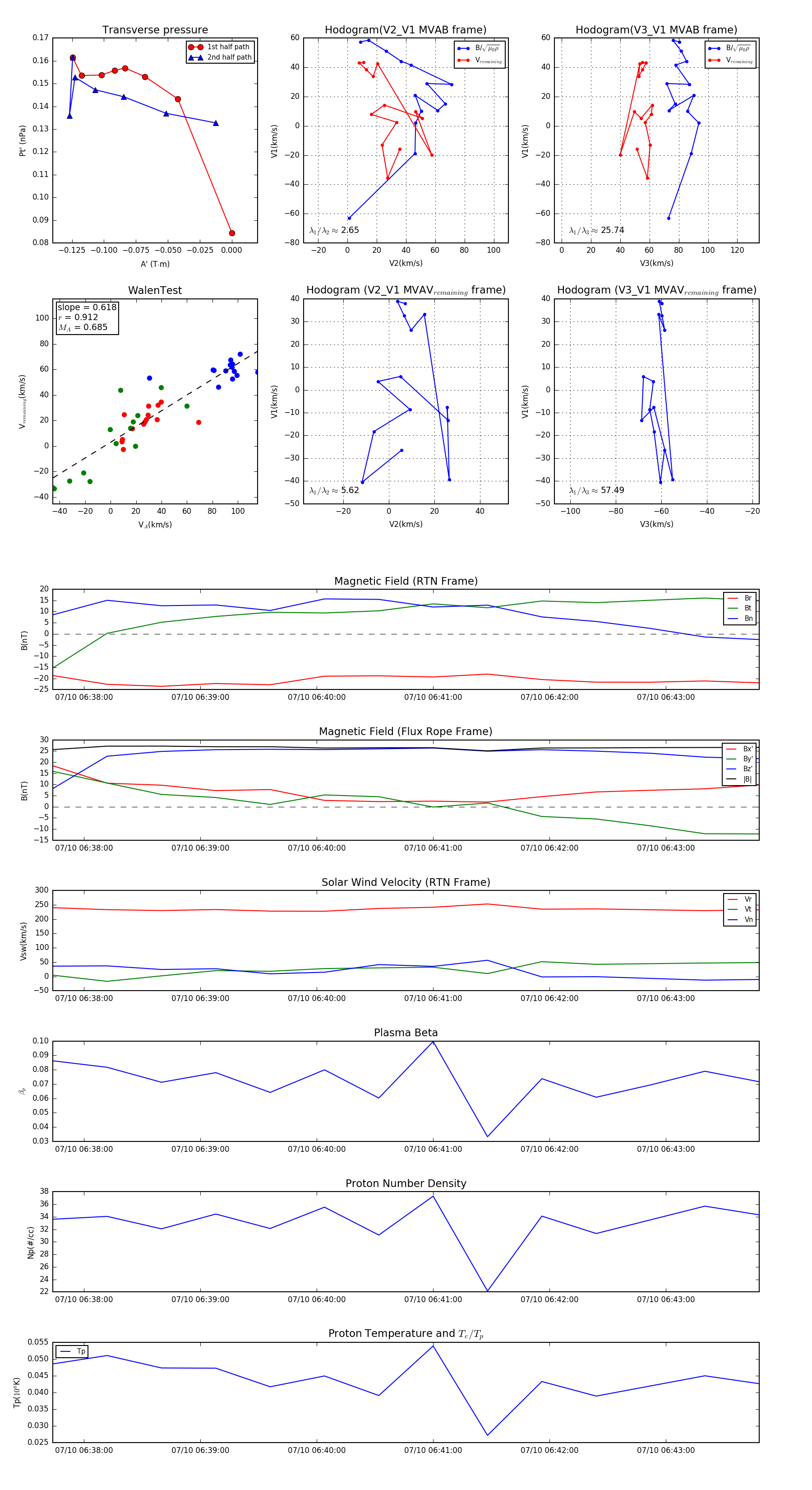
Flux Rope in 2024

Flux Rope Event 2024-07-10 06:37:44 ~ 2024-07-10 06:43:48 (365 seconds)


plot