HOME   LIST
‹–   –›

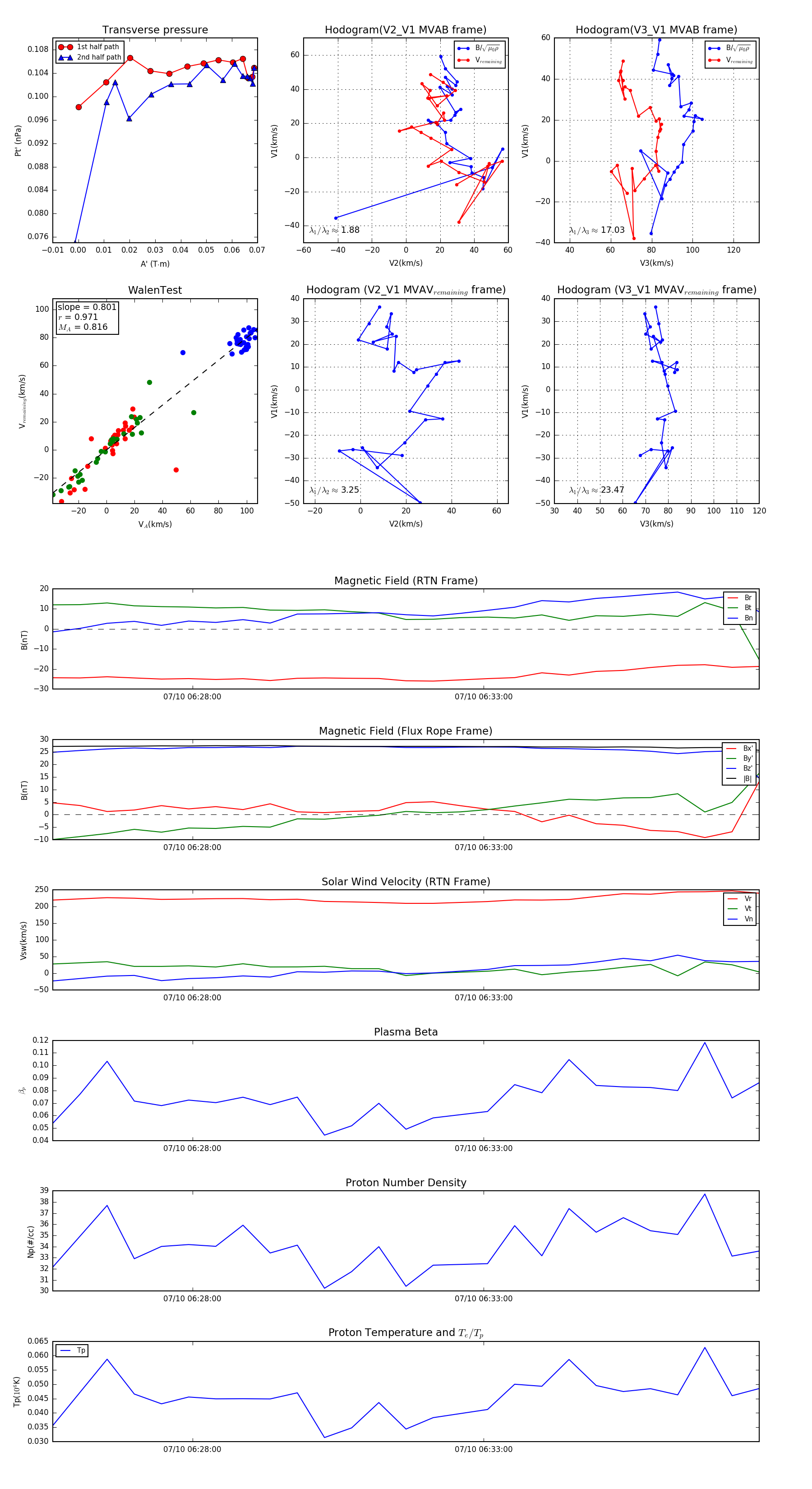
Flux Rope in 2024

Flux Rope Event 2024-07-10 06:25:36 ~ 2024-07-10 06:37:44 (729 seconds)


plot