HOME   LIST
‹–   –›

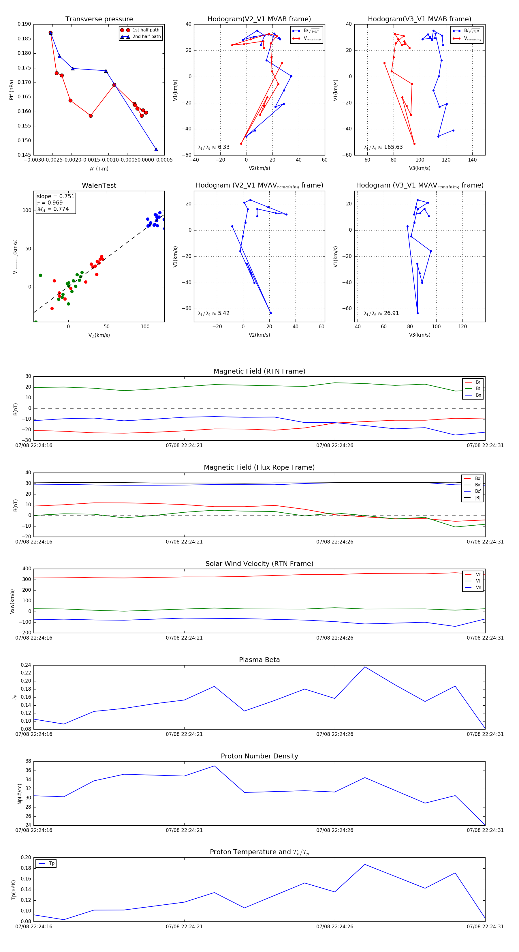
Flux Rope in 2024

Flux Rope Event 2024-07-08 22:24:16 ~ 2024-07-08 22:24:31 (16 seconds)


plot