HOME   LIST
‹–   –›

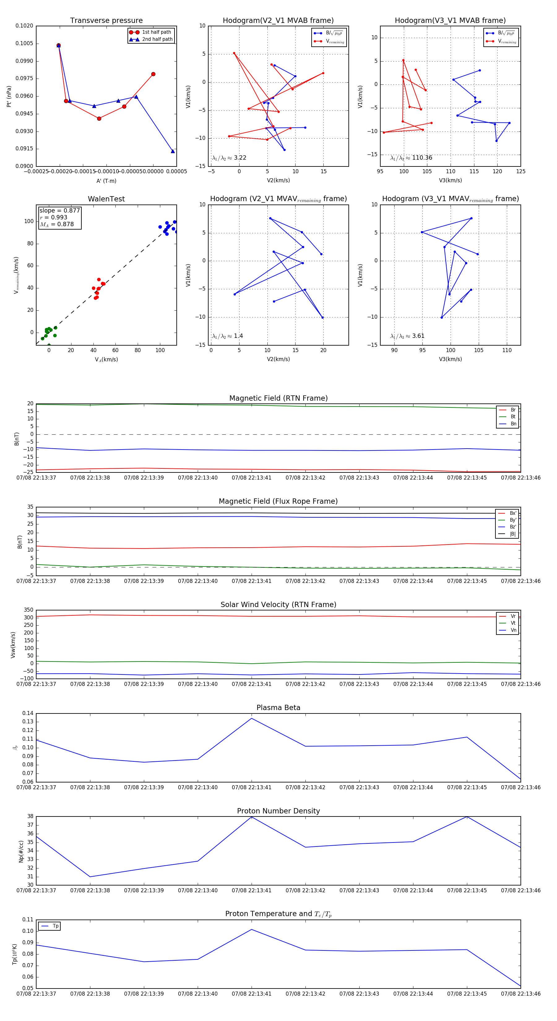
Flux Rope in 2024

Flux Rope Event 2024-07-08 22:13:37 ~ 2024-07-08 22:13:46 (10 seconds)


plot