HOME   LIST
‹–   –›

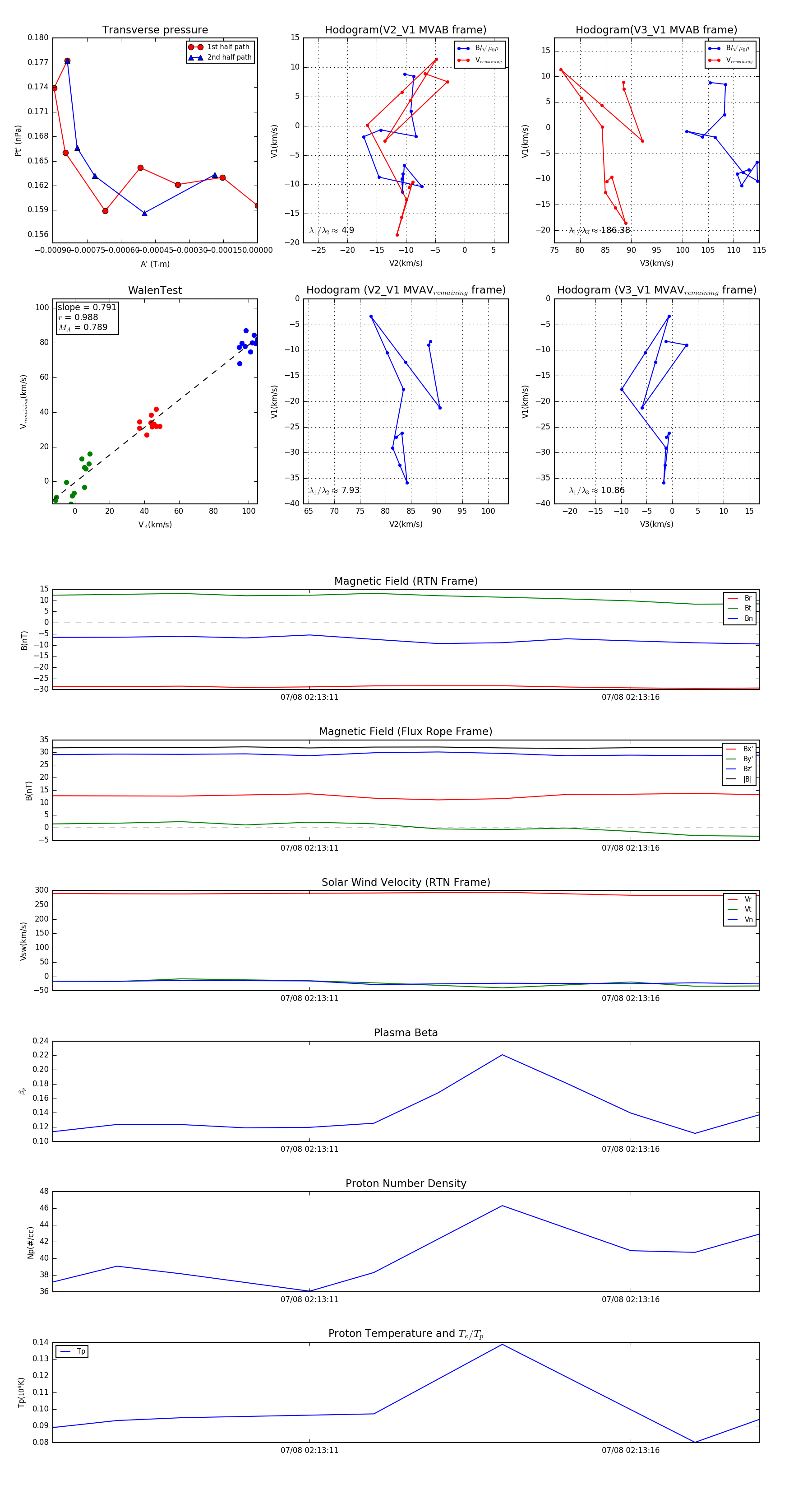
Flux Rope in 2024

Flux Rope Event 2024-07-08 02:13:07 ~ 2024-07-08 02:13:18 (12 seconds)


plot