HOME   LIST
‹–   –›

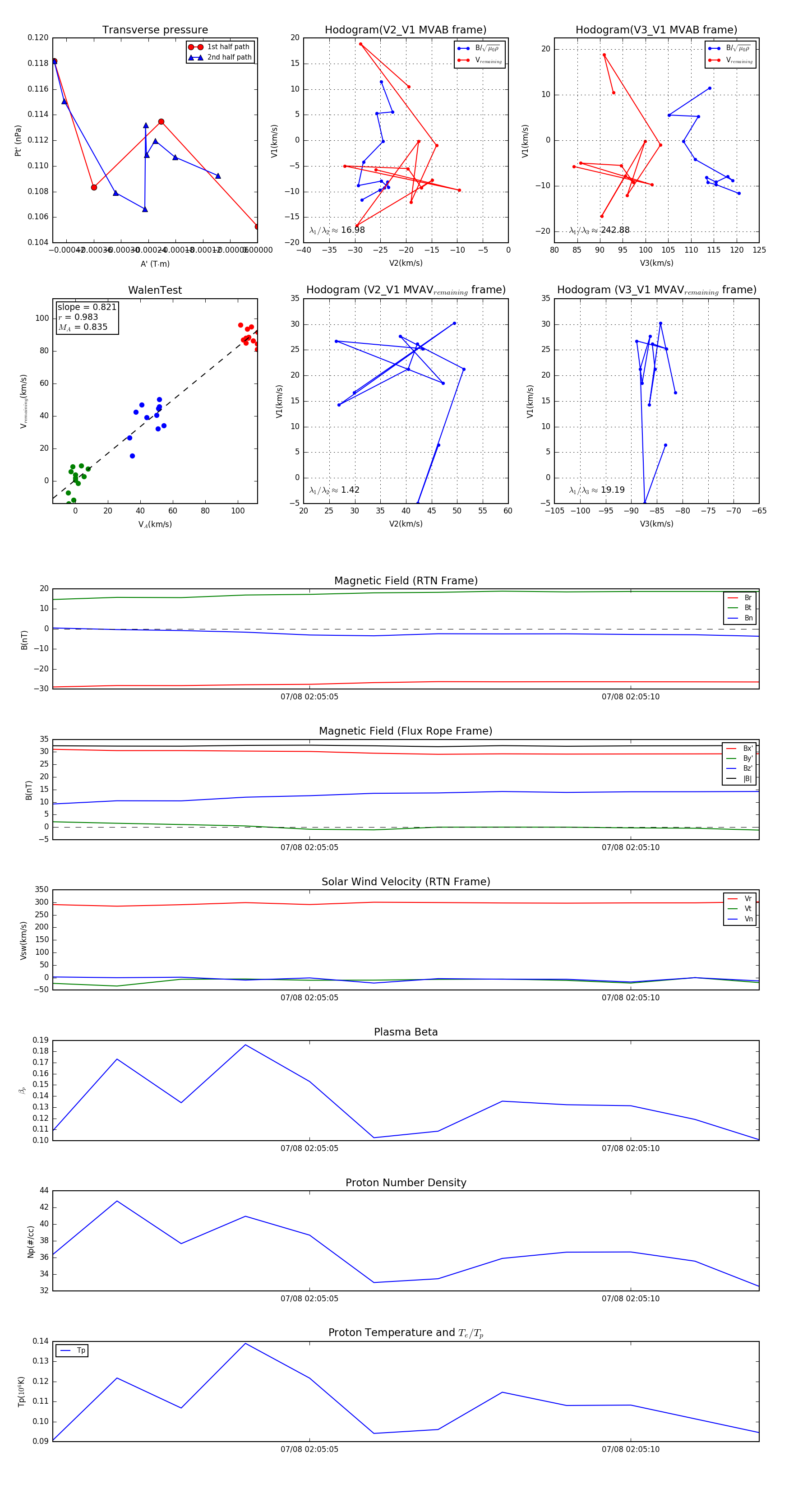
Flux Rope in 2024

Flux Rope Event 2024-07-08 02:05:01 ~ 2024-07-08 02:05:12 (12 seconds)


plot