HOME   LIST
‹–   –›

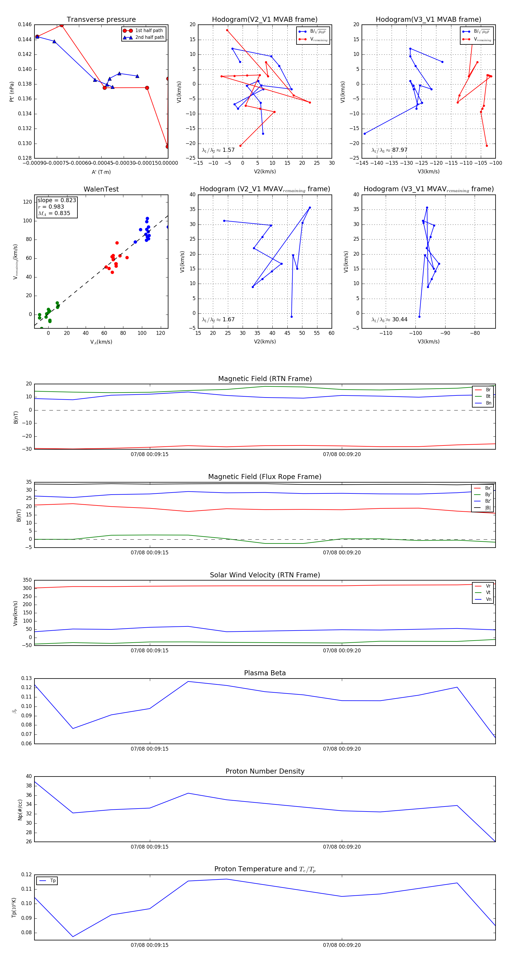
Flux Rope in 2024

Flux Rope Event 2024-07-08 00:09:12 ~ 2024-07-08 00:09:24 (13 seconds)


plot