HOME   LIST
‹–   –›

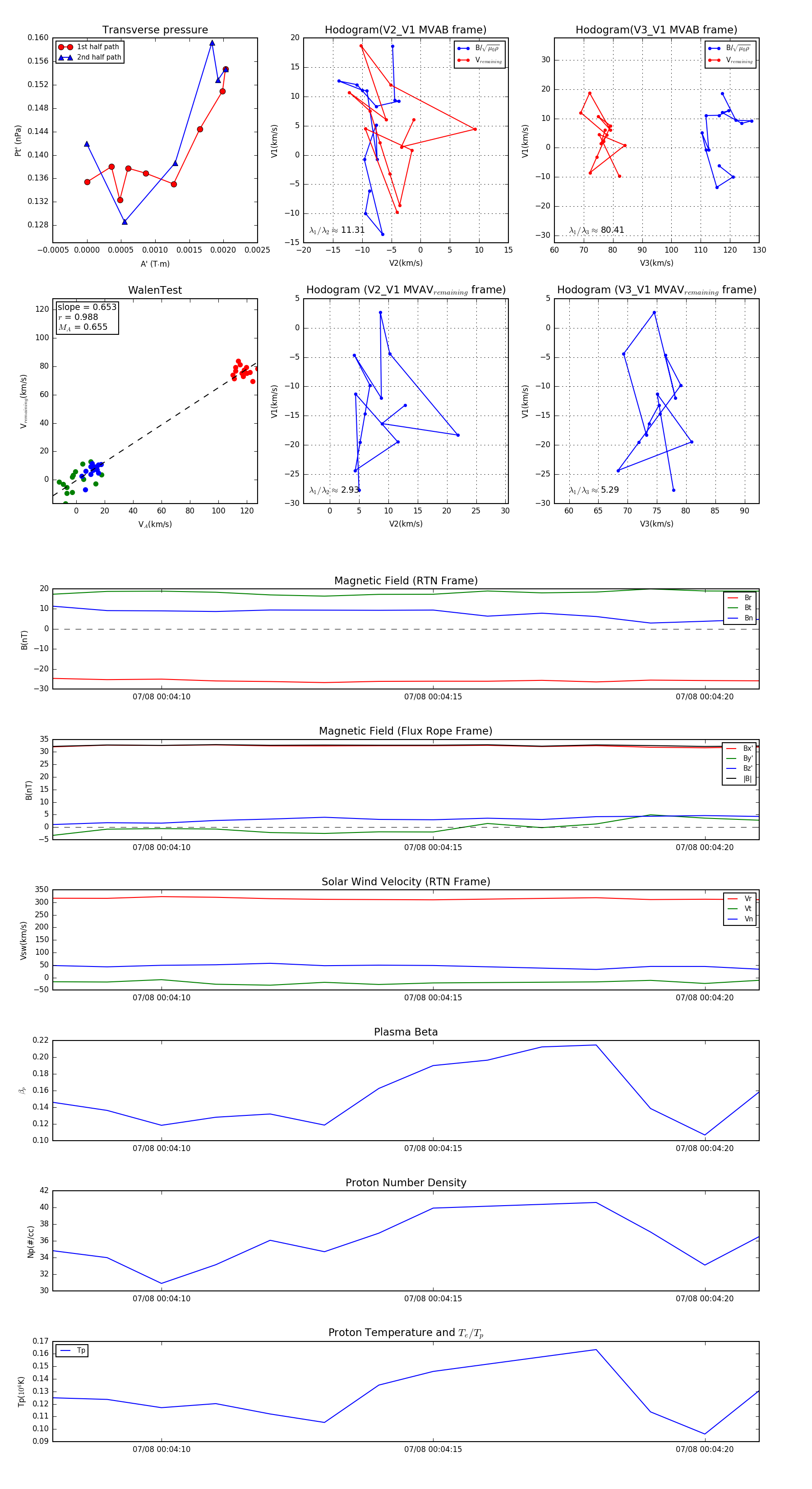
Flux Rope in 2024

Flux Rope Event 2024-07-08 00:04:08 ~ 2024-07-08 00:04:21 (14 seconds)


plot